Jump to content

Как это делается в T-Flex


Recommended Posts

10.10.2024 в 16:19, PETR_1 сказал:

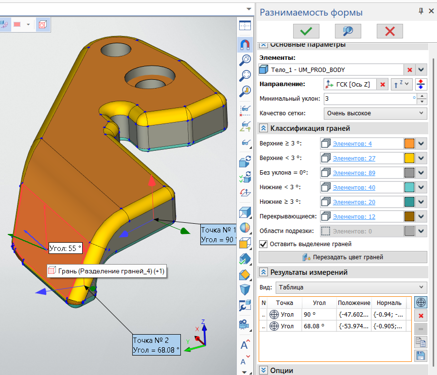
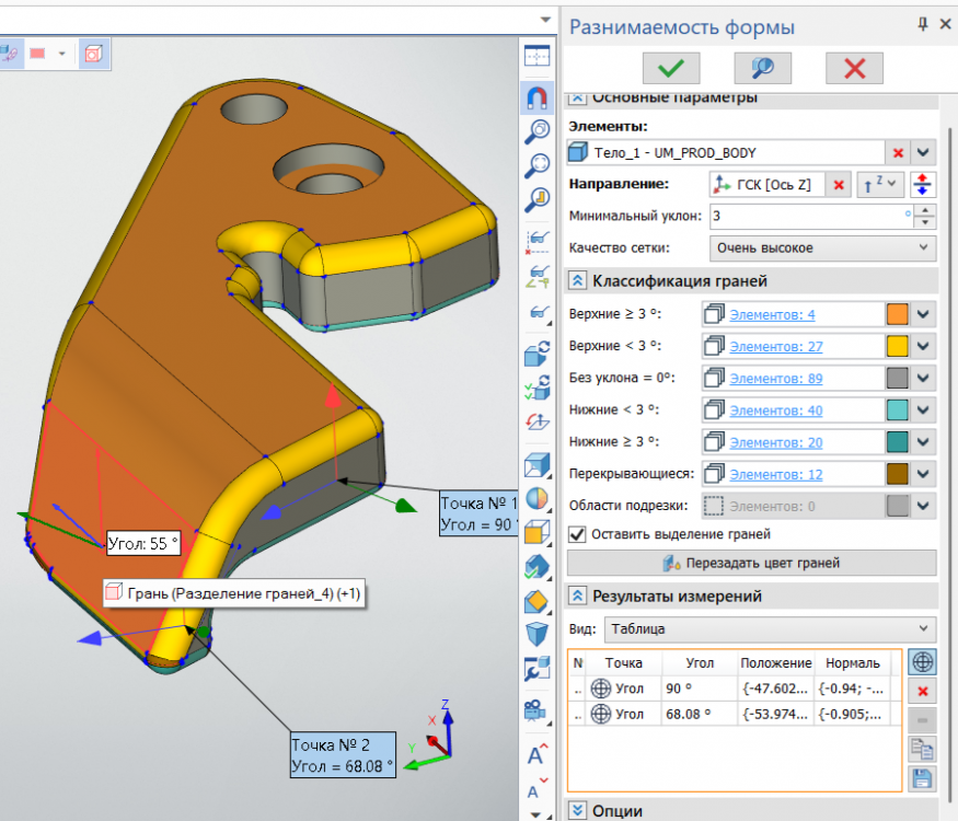
Подскажите пожалуйста, есть анализ (проверка) уклонов? 

Смотрю разнимаемость формы и что то не понимаю.

В результатах измерения список граней, вроде, правильный, а вот с цветами непонятно.

Например, уклоняю всего одну грань на 5гр. Смотрю разнимаемость формы, делаю там хоть больше 5 хоть меньше, цвета не меняются. 

 

T-FLEX CAD 17 - учебная

 

 

 

Вышла версия 18. Учебной 18 пока нет.

Подскажите появился ли нормальный анализ уклонов в 18 версии?

С уважением Слепцов Петр
Link to post
Share on other sites


SAPRonOff
1 час назад, PETR_1 сказал:

 

Вышла версия 18. Учебной 18 пока нет.

Подскажите появился ли нормальный анализ уклонов в 18 версии?

а что значит нормальный?=) это когда нормальный инженер нормально сел и нормально всё посчитал?

image.png

 

Link to post
Share on other sites
sereke75

@SAPRonOff@PETR_1

Нормальный это когда удобный для инструментальщика. Такой есть в SW, ZW3d и в CIMATRON. Во всех других это танцы с бубнами. Сейчас более-менее появился и в 18-й версии. А так же появилось некое подобие поверхности разъема и разделения. Принцип почему-то взят из NX, хотя это не очень удобное решение. Отличное и наглядное решение у CIMATRON, но это не досягаемо, судя по всему. Так же нет модуля по лечению импортированных моделей. Но зато появилось огромное кол-во инструментов проволочной геометрии в пространстве, что очень радует. Много появилось средств анализа (на хорошем уровне). Добавились нужные поверхности. Так что инструментальщикам сделали хороший инструмент. Но есть и много багов. Так же программисты вообще не работают над удобством редактирования. Редактирование в Т-Флекс - это квест. В большинстве случаев проще перестроить заново все! Например сделал смещение ребра по выбранной поверхности, по ней построил другую поверхность. Ей обрезал твердое тело. Все просто и обыденно. Решил изменить размер смещения. Все построения в красный цвет! Хотя топология кривой полностью осталась, вырождения элементов нет, а перестроить поверхность на основе смещенной кривой не может! Потерял несколько вершин. Хотя в самом инструменте построения поверхности все отображает, ошибок не показывает. Чудеса. Эскиз переделали и он стал работать еще более нестабильно. Непонятно когда определенный эскиз. Показывает другим цветом только когда в ходишь в режим задания сопряжений. И почему нельзя сделать умные сопряжения от выбранных элементов во всплывающем меню? Нельзя подвигать геометрию мышкой, чтобы посмотреть где еще осталась степень свободы. Почему нельзя обозначать другим цветом неопределенную геометрию сразу?  Работа с деревом ооочень особенная. Особенно понравилось что перейти в режим дерева "в порядке построения" еще можно, а вот вернуться назад при длинном дереве сходу нельзя, только если хорошее зрение чтобы прицелиться в очень маленькое пустое место.  Эти все замечания касаются не рисования кубиков. Но и в кубиках есть проблемы. Основная - слетание булевых операций. Попробуйте сделать в эскизе квадратик, из него сделать массив в этом же эскизе. Этим эскизом вырежьте в кубике пазы. Затем измените размер кубика, чтобы часть квадратиков не попадала на кубик и перестройте. Тут же появляется ошибка булевой операции. Только почему в других программах такого нет?

  • Нравится 3
Link to post
Share on other sites
BSV1
2 часа назад, sereke75 сказал:

Попробуйте сделать в эскизе квадратик ...

Это в 18-ой?

Чудес не бывает. Бывают необъяснимые явления.

Link to post
Share on other sites
maxx2000

@sereke75 а для чего массивить эскиз? Массив здорового человека это массив операции с этим эскизом, в твоём случае массив выреза. 

"Этих команд я не знаю и никогда не юзал."@Dimetil Gidrozin (С)

"Солид это не геометрия и не тригонометрия и не алгебра это программа объёмного моделирования. возьми свою геометрию и дай мне 3-D модель развертки для станка.@Dimetil Gidrozin(С)

"Я децилион лет работаю в солиде но ни разу не читал стандартной чуши про настройки)) вообще не шарю в настройках)) короче это бред))" @Dimetil Gidrozin Dnepr (С)

"Много волшебных крутилок-перделок как в Power mill. Именно в этом и заключается комфорт работы и предупреждение ошибок в УП." @vik300001 (C)

"В случае одной координаты достаточно одного пальца - среднего@Ветерок (С)

"Пробовал померить силу показывает какие-то ньютоны." @Engineering(С)

"Это только в интернетах некоторые персонажи все умеют и знают, а на деле у них тупняк и нытье начинается." @lem_on(С)

Link to post
Share on other sites
Shura762
4 часа назад, sereke75 сказал:

сделал смещение ребра по выбранной поверхности, по ней построил другую поверхность. Ей обрезал твердое тело.

"но есть нюанс", то что 

Цитата

Все просто и обыденно.

в ТФ уже не работает, здесь своя "атмосфера", на первых минутах обучения вам должны были сказать и на форуме много раз это озвучивали, особенно Ветерку....

Link to post
Share on other sites
SAPRonOff
8 часов назад, sereke75 сказал:

Нормальный это когда удобный для инструментальщика. Такой есть в SW, ZW3d и в CIMATRON

 

8 часов назад, sereke75 сказал:

Отличное и наглядное решение у CIMATRON, но это не досягаемо, судя по всему.

а конкретнее?

 

8 часов назад, sereke75 сказал:

Все построения в красный цвет!

обычно если всё правильно выбрать - то и идентификация не должна потеряться, есть пример?

8 часов назад, sereke75 сказал:

Нельзя подвигать геометрию мышкой, чтобы посмотреть где еще осталась степень свободы.

можно

8 часов назад, sereke75 сказал:

И почему нельзя сделать умные сопряжения от выбранных элементов во всплывающем меню?

в 18шке ограничения так и работают, выбор один набор данных  - показались одни ограничения, выбрал другое - другие ограничения, или о чём речь?

8 часов назад, sereke75 сказал:

Почему нельзя обозначать другим цветом неопределенную геометрию сразу? 

потому что в ТФ каждый цвет линии  - это отдельно эскиз (как ОДИН ИЗ методов формирования на одной рабоч плоскости разных эскизов)

 

8 часов назад, sereke75 сказал:

Основная - слетание булевых операций. Попробуйте сделать в эскизе квадратик, из него сделать массив в этом же эскизе. Этим эскизом вырежьте в кубике пазы. Затем измените размер кубика, чтобы часть квадратиков не попадала на кубик и перестройте. Тут же появляется ошибка булевой операции. Только почему в других программах такого нет?

есть пример? модель?

Link to post
Share on other sites

Вот в этом то и дело, надо что то правильно выбрать, а зачастую непонятно, что и как на самом деле правильно)) 

Прога хорошая, мне нравиться, а это все, я думаю доработают и сделают ее более "дружелюбной". 

Edited by Alemix

С уважением, Александр.

Link to post
Share on other sites
sereke75

@SAPRonOff

Прикрепил описание проблем с изменениями в Т18

Так же прикрепил примеры из CIMATRON. 

Принцип разделения тела на формообразующие поверхности во всех программах одинаковые. Но не везде удобные. В NX, на мой взгляд, не лучшее решение для подражания.

Вы правы. В 18-й версии подправили проблему перестройки булевых операций когда часть эскизных профилей не попадает в тело. Все работает.

Не хватает команды показать только (изолировать) на экране только выбранное/ые тело/тела. Очень удобная вещь. 

Т18.pdf Пример CIMATRON.pdf

@SAPRonOff

По поводу выбора ограничений в эскизе я имел в виду это, а не отдельное меню

image.png

@SAPRonOff

Подвигать в эскизе Т-Флекс дает только элементы. За вершину нельзя двигать. А это как раз и дает наглядность степеней свободы эскиза

image.png

  • Нравится 1
  • Чемпион 1
Link to post
Share on other sites
Shura762
8 часов назад, sereke75 сказал:

Не хватает команды показать только (изолировать) на экране только выбранное/ые тело/тела. Очень удобная вещь. 

Плохо искали, это 17 версия, в 18 тоже должно быть

Захват-31.jpg

  • Нравится 1
Link to post
Share on other sites
SAPRonOff
10 часов назад, sereke75 сказал:

Так же прикрепил примеры из CIMATRON. 

Скрытый текст

 

Цитата

Пример CIMATRON
На лету отображаются размеры подсвеченных элементов без нажатия клавиш (очень удобная функция)

ну впервые такое в SW интерфейсное решение было использовано, тут не Симатрон законодатель)

В ТФ18 такого нет, возможно из-за небольшого колва запросов на такую возможность

Цитата

Разделение
image.png

Задаются любые направления для получения подвижных частей пресс-формы. Ползунком двигаются разделенные поверхности.

Ну в принципе в T-FLEX CAD не сильно сложнее подобное повторить - через сборку-разборку, но там надо выбрать компонента\тела которые разнимаются.
Понятно, что это несколько про другое, но анимировать компоненты(+кучу доп сервисов) т.о. монжо), в 18шке допилили:

1. стали рисоваться линии как след движения

2.  есть возможность оставить след движения тела - для проверки интерференций

3. появилось возможность при анимации учитывать положение камеры на каждом кадре\этапе

4. проверка интерференции на выбранном этапе в процессе разборки\анимации.

https://rutube.ru/video/private/1fac839012a1bca1884e81fb1850bed4/?p=H4hWGlHAzCuDjsdpI5ILOw

Цитата

Есть специальные инструменты заделки отверстий, характерных для пластиковых и алюминиевых деталей

image.png

ну может тоже не прям как в Симатроне, но функционал подобный есть:

https://rutube.ru/video/private/e7c4ccf3b3bd3bacc2a778547303ae21/?p=Zz5uNkWQ-Aaytn99Dd4iBg

Цитата

Есть интересная функция задания направления раскрытия формы нормально к экрану. Это удобно, когда не можешь определить направление и приходится вертеть деталь .
На лету показывает значение уклона

image.png

ну что-то подобно и есть, чего-то нет, ну тут нужно отметить что в ТФ обсуждаемые команды - все штатные, их не нужно покупать в составе какого-то модуля:

https://rutube.ru/video/private/59b1c79f987db8148eebe385afe6e554/?p=Dl4x9hLfLzGk9H_jKeOQgw

 

Цитата

Меню разделения

Все наглядно, быстро и относительно просто.

 

на рисунке рыжую поверхность оттащил другой командой:

по поводу наглядно, бысро и просто - это всё субъективно же, кому-то в НХ просто, кому-то в ТФ:)

image.png

 

 

 

 

 

 

10 часов назад, sereke75 сказал:

Прикрепил описание проблем с изменениями в Т18

почитал, судя по описанию какая-то вакханалия происходит с беспорядочным набором действий судя по дереву построения. В по сечению - есть всякие режимы автовыравнивания, что бы руками не надо было тыкать и нетерялась стартовая точка.

Нужна модель для пояснительной бригады, может там и ошибка программы, но по PDF - выглядит  как ошибка пользователя.

10 часов назад, sereke75 сказал:

Подвигать в эскизе Т-Флекс дает только элементы. За вершину нельзя двигать. А это как раз и дает наглядность степеней свободы эскиза

это тоже можно, но сначало нужно выбрать линию а поток нужный край линии, в два клика - может не так удобно как в некоторых других САПР, но в привычке не сильно напрягает, тем более линию можно подвинуть ухватившись за саму линию.

https://rutube.ru/video/private/81e84d1633163af07393551677119fe2/?p=OiVwPL0iQrGXqnqLNl-dXg

Edited by SAPRonOff
  • Нравится 2
Link to post
Share on other sites
SAPRonOff
10 часов назад, sereke75 сказал:

По поводу выбора ограничений в эскизе я имел в виду это, а не отдельное меню

 

когда вы выбираете в 18ой версии какие-то объекты система сама предлагает варианты накладываемых ограничений, в виде "динамической панели":

Скрытый текст

 image.png

image.pngimage.png

 

отдельная команда также контекстно-зависима от выбранных объектов и наложенных на них ограничений:

Скрытый текст

image.pngimage.png

 

  • Нравится 2
Link to post
Share on other sites
3 часа назад, SAPRonOff сказал:
Цитата

 

ну впервые такое в SW интерфейсное решение было использовано,

Боюсь вас огорчить, но это решение впервые было представлено в Симатроне IT в 10 версии в 1999-2000 году. И называлось оно quick split. Вначале это было отдельное приложение, после в 2001 году оно стало частью программы Cimatron E.  А в SW это появилось в 2002 году. В SW это была и осталась сторонняя глюковатая прикладуха от Сингапурской компании Манусофт называемая imold. 

Так что первым был все таки Симатрон. Вернее Израильская компания  R&D которая написала этот модуль для Симатрона.  Кстати, они и Симатрон и R&D в одном здании на разных этажах находились.

 

  • Чемпион 2

- Бог у всех один - провайдеры разные.

- Жизнь нужно прожить так, чтобы об этом знал Google....и не знал YouTube.

Link to post
Share on other sites
SAPRonOff
37 минут назад, ART сказал:

Симатроне IT в 10 версии в 1999-2000 году

спорить не буду, возможно я заблуждаюсь.

Где у них статусная строка была в этом чудо интерфейсе?

image.png

  • Хаха 1
Link to post
Share on other sites
14.10.2025 в 18:26, SAPRonOff сказал:

а что значит нормальный?=) это когда нормальный инженер нормально сел и нормально всё посчитал?

 

 

 

Что значит нормальный инженер? (Уж извините не удержался).

У вам же есть SW и NX - там нормальный и даже лучше.

Ну например такой нормальный.

Анализ уклона.jpg

С уважением Слепцов Петр
Link to post
Share on other sites
sereke75

@SAPRonOff

У меня динамической панели сопряжений не отображается, именно ее я имел в виду.

 

Если внимательно читали я говорил что принцип разделения во всех программах один и тот же. А удобство разное. Вы взяли за основу NX, хотя там это решение не самое удобное. Оно громоздкое. В Симке разделение происходит наглядно. Можно сразу двигать и смотреть что к чему. Прикреплять неопределенные поверхности к матрице, ползуну или пуансону просто кнопкой мыши в графическом экране, назначение атрибутов тут же происходит. Без обилия огромных меню с подменю. Все то же самое делают и другие программы, но менее наглядно и удобно. Я к этому.

В Симатрон ИТ есть команда QSplit. Которая выбрасывала в подсистему быстрого разделения. После этого возвращала в систему разделенные поверхности.

 

Спасибо за некоторые разъяснения. У меня не получалось так сделать. Скорее всего мои случаи сложнее. Буду пробовать еще.

 

Но проблема с редактированием и непредсказуемым поведением пока не решена.

Прикрепил модельку. Там все просто. Строятся тела, обрезаются поверхностями, объединяются. Здесь Т18 показал себя на высоте по сравнению с SW и ZW3d. Все обрезает без лишних удлинений. Но только я хочу что-то подправить, сразу теряются вершины соответствия и начальные точки. Автоматические опции так же использую. Т18 их сам предлагает.

 

По поводу "вакханалии". Да, она есть, т.к. Т стал создавать в дереве папки, подпапки на совмещенные кривые. Зачем такие сложности, непонятно. Скорее всего наследие Catia. В ней такая же хрень. 

 

Кронштейн1.grb

Link to post
Share on other sites
SAPRonOff
46 минут назад, PETR_1 сказал:

У вам же есть SW и NX - там нормальный и даже лучше.

Ну например такой нормальный.

Ну сейчас в ТФ похоже на НХ, как справедливо заметил @sereke75

Судя по картинке в ТФ подобная команда это вот эта https://www.tflexcad.ru/help/cad/18/index.html?qd.htm , если именно нужна градиентная шкала и эпюра на теле.

 

46 минут назад, PETR_1 сказал:

Что значит нормальный инженер? (Уж извините не удержался).

Похоже по взаимному сарказму мы поняли друг друга :)

 

Осталось ответить на риторический вопрос : где лучше - в ТФ, НХ, Симатрон, СВ или везде по своему хорошо, быстро и удобно :biggrin:

Edited by SAPRonOff
Link to post
Share on other sites
_Shadow_
17.10.2025 в 08:31, sereke75 сказал:

@SAPRonOff

У меня динамической панели сопряжений не отображается, именно ее я имел в виду.

 

Если внимательно читали я говорил что принцип разделения во всех программах один и тот же. А удобство разное. Вы взяли за основу NX, хотя там это решение не самое удобное. Оно громоздкое. В Симке разделение происходит наглядно. Можно сразу двигать и смотреть что к чему. Прикреплять неопределенные поверхности к матрице, ползуну или пуансону просто кнопкой мыши в графическом экране, назначение атрибутов тут же происходит. Без обилия огромных меню с подменю. Все то же самое делают и другие программы, но менее наглядно и удобно. Я к этому.

В Симатрон ИТ есть команда QSplit. Которая выбрасывала в подсистему быстрого разделения. После этого возвращала в систему разделенные поверхности.

 

Спасибо за некоторые разъяснения. У меня не получалось так сделать. Скорее всего мои случаи сложнее. Буду пробовать еще.

 

Но проблема с редактированием и непредсказуемым поведением пока не решена.

Прикрепил модельку. Там все просто. Строятся тела, обрезаются поверхностями, объединяются. Здесь Т18 показал себя на высоте по сравнению с SW и ZW3d. Все обрезает без лишних удлинений. Но только я хочу что-то подправить, сразу теряются вершины соответствия и начальные точки. Автоматические опции так же использую. Т18 их сам предлагает.

 

По поводу "вакханалии". Да, она есть, т.к. Т стал создавать в дереве папки, подпапки на совмещенные кривые. Зачем такие сложности, непонятно. Скорее всего наследие Catia. В ней такая же хрень. 

 

Кронштейн1.grb 617 \u041a\u0431 · 2 скачивания

За то хрень удобная). 

Link to post
Share on other sites
16.10.2025 в 23:59, SAPRonOff сказал:

Где у них статусная строка была в этом чудо интерфейсе?

 

Вы пытаетсь придраться к интерфейсу написанному в конце 80 годов прошлого столетия? Напомните как выглядел Тфлекс в конце 80-х? Я напомню вам, вдруг вы запамятовали - никак. Ни ТопСистем, ни Тфлекса не существовало вообще. А Симатрон уже тогда был CAD/CAM, он правда назывался еще не Симатрон, а Multicadd и Multicam и появились они в начале 80-х годов и продавались они уже тогда в европе и штатах. В 1987 году их решили объединить и в 1990 году вышла первая версия 3D CAD/CAM Cimatron. Вот с таким вот прогрессивным интерфейсом под MS-DOS.  А ТопСистемы появились двумя годами позже в 1992 году с программой TopCad  интерфейсом которой вы нам похвастаетесь. Да или Нет? Вы же продаван, вы должны знать историю того что вы продаете.

17.10.2025 в 09:06, SAPRonOff сказал:

Осталось ответить на риторический вопрос : где лучше - в ТФ, НХ, Симатрон, СВ или везде по своему хорошо, быстро и удобно 

Это не риторический вопрос. Проработав четверть века в инструменталке в NX, Cimatron. Catia, SW и SE. Я сделал в каждой из этих программ десятки, а в некоторых и сотни форм, при том что я не продаю программы и у меня нет ни к какой из них предвзятости или предпочтений я могу однозначно сказать в каких случаях какую программу лучше выбрать и по критерию - удобство, тоже.

 

  • Нравится 1

- Бог у всех один - провайдеры разные.

- Жизнь нужно прожить так, чтобы об этом знал Google....и не знал YouTube.

Link to post
Share on other sites
SAPRonOff
16.10.2025 в 23:20, ART сказал:

это решение впервые было представлено в Симатроне IT в 10 версии в 1999-2000 году.

на скрине 13ая версия.

3 минуты назад, ART сказал:

Вы пытаетсь придраться к интерфейсу написанному в конце 80 годов прошлого столетия?

возможно вы не поняли "интонтации", но ничего я не придираюсь, мне просто действительно интересно,  знакомые старички рассказывали про СВ и его решения, поэтому я искрине, до сего момента верил, что тут СВ первым был в этом интерфейсном решении по измерению при клике в объект:)

 

5 минут назад, ART сказал:

продавались они уже тогда в европе и штатах. 

и до сих пор прекрасно продаётся там и тут опережая НХ, КРЕО и КАТИЯ вместе взятые, Бог с ним, здоровья разработчикам, тема то про ТФ...

 

6 минут назад, ART сказал:

интерфейсом которой вы нам похвастаетесь. Да или Нет?

нет, никогда не хвастался интерфейсом, эти баталии для тру инженров пожалуй оставлю, особенно в части интерфейса.

8 минут назад, ART сказал:

я могу однозначно сказать в каких случаях какую программу лучше выбрать и по критерию - удобство, тоже.

всё-таки в разных случаях разные программы имеют свои преимущества?) просто люди до сих  спорят из года в год о том, что существует до сих пор супер универсальная САПР, которая лучше во всем)

Link to post
Share on other sites

Create an account or sign in to comment

You need to be a member in order to leave a comment

Create an account

Sign up for a new account in our community. It's easy!

Register a new account

Sign in

Already have an account? Sign in here.

Sign In Now
  • Recently Browsing   0 members

    No registered users viewing this page.

  • Сообщения

    • Когда-нибудь я стану гуру
      Вообще нет (попробовал - не помогло).  По ид ее же так не стоит делать. Библиотека - стандартные детали, а серчпас для взаимодействия сборок между проектами(по крайней мере я так понимаю) Прикладываю файл - проблемный подшипник 6200 bearing.prt.1
    • davidovka
      пробовал в конфиг.про добавить search_path *путь до папки с файлом bearing.prt* ?
    • fluooo
    • Когда-нибудь я стану гуру
      Существует библиотечная деталь с таблицей семейств. При использовании определенных исполнений, они теряются в сборке. Крео видит исполнение 1, спокойно его вставляет, а исполнение 2 считает отсутствующем. Сталкивался кто с таким? Деталь с нуля переделывал, заменял в библиотеке, обновлял cfg - не помогло.  (подшипник тут скидывался этот, но я дополнил кол-во размеров и все) 
    • ID_Hacker
      К сожалению у нас критичное место, вертикальные оси гантри. При некоторых неправильных действиях оси расходятся и мотор стоит с высокой нагрузкой, начинает греться. Предыдущий мотор так и сгорел. При этом температура предупреждения и ошибки выставляется стандартная по коду мотора. 150 и 170 градусов, а мотор при этом сгорел даже не дойдя до ошибки по температуре. Максимум достиг 150 градусов, но уже было поздно. В среднем была 130 градусов. В тот раз мотор аварийно перебрали своими силами, статор отправляли на перемотку. Но из за смещения угла полюсов по нему есть проблема с вибрацией и высокочастотным шумом. В итоге мотор заменили на новый, но теперь надо придумать что то с датчиком температуры. Вроде как можно в параметрах P604, P605 задать свои значения температуры, но редактировать я их не могу. Думаю попробовать указать мотор не по коду, а в ручную, может тогда параметры будут редактироваться.   Обновить ПО приводной системы можно, но станок критичный по загрузке, на долго не отдают, времени на эксперименты совсем нет, а я ни разу в синумерике не обновлял отдельно ПО приводов. Нет уверенности что так легко получится. Возможно надо всё ПО синумерика обновлять как минимум до версии 4.5, что может повлечь необходимость настройки измерительных циклов и циклов смены инструмента.   Мы так делали ещё в приводах Simovert Masterdrives когда помирал датчик внутри мотора. В Sinamics S120 так делать нет необходимости, просто пока отключил контроль температуры в параметре P601, сейчас показывает постоянное значение -200 градусов и ошибок не выдаёт.
    • Гиперион
      Как говорится - блажен тот, кто верует. Да, два станка с разницей в серийном номере на одну цифру. И никто из сервисников в трезвом уме и памяти не будет так радикально копаться в логике, тем более зная, что туда ещё приедет технолог. Ну, вы свой опыт озвучили, я свой.
    • andrey2147
      Вероятно что в обычном экране сименса у вас ошибки не появляются т к не прописаны, а в оболочке прописаны. Это не обязательно ДМГ у меня станок  EAGLE (Орёл) там то же оболочка есть.И то же кнопка ISO есть .
    • andrey2147
      Кто то ещё сомневается ?
    • Kelny
      Есть исходный файл? Не обновлённый до последней версии SW2024.   Ну или в SW2024 (там ведь есть поднижение версии на две ступени) сохраните его в SW2022 -  больше пользщователей сможет пощупать ваш странный файл.      
    • РоманВ
      Добрый день, коллеги. Предстоит очень большая сборка, в разы больше той, что до этого едва ворочалась на моем компе. Решил переосмыслить работу с большими сборками и обращаюсь к вам за подсказкой. Какие способы структурирования сборок, работы в SW позволяют не перегружать комп и легко работать с очень большими сборками? Ниже варианты, которые предполагаю.   1. Больше подсборок. Например в нулевую сборку все входящие детали группировать в подсборки (монтажный комплект, трубопроводный комплект и т.д.). Есть ощущение, что 3 сопряжения подсборки перевариваются легче, чем куча сопряжений кучи деталей. 2. Замена обычных сопряжений упрощенными. Например три координаты или три совпадения заменить на фиксацию. Так же слышал версию о привязках подсборок к базовым плоскостям верхней сборки, чтобы не было взаимозависимостей между подсборками. 3. Облегченные конфигурации подсборок. Использовать SpeedPak для облегчения подсборок. Возможно подсборку сохранять как деталь и вставлять в верхнюю сборку, вставив в это же место сборку и скрыв ее. Т.е. визуально будет деталь, а сборка будет скрыта и не будет обсчитываться. Возможно сборку-деталь вставить в саму подсборку как справочный элемент и сделать конфигурацию, где все детали подсборки скрыты, а высвечена только эта же сборка-деталь. 4. Привязка подсборок к справочному 3д эскизу и управление их расположением через один эскиз, а не массу взаимных сопряжений. (про компоновочный эскиз читал, пока не очень понял насколько он облегчит работу в сравнении с обычным эскизом в сборке)   Еще осложняет работу обилие трубопроводов и фитингов-соединителей. Pоутингом не пользуемся, но в планах попробовать. Может как-то можно упростить работу с трубопроводами в части загрузки компа геометрией?
×
×
  • Create New...