Jump to content

как построить эвольвенту конической гипоидной передачи в кати


Recommended Posts

Задача такая сделать реверс инжиниринг шестерни и зубчатого колеса по данным трехмерного сканирования. Как я понял они изношены.

 

Значит нужно строить теоретическую поверхность.

 

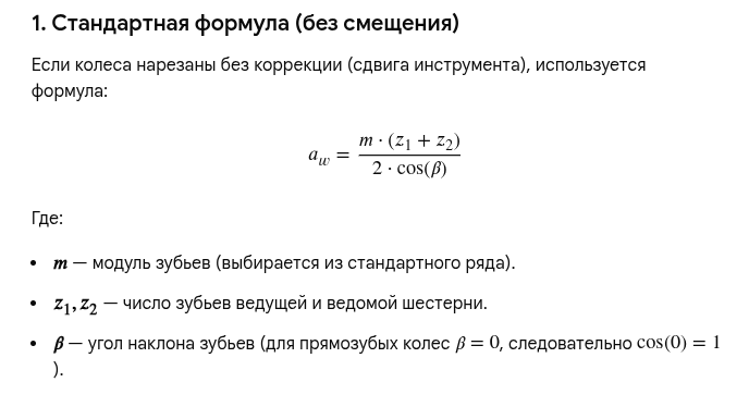
Как померить модуль точно?

 

Посмотрел ГОСТ 1758-81 «Основные нормы взаимозаменяемости. Передачи зубчатые конические и гипоидные. Там только допуски и зазоры.

 

В рапидформ XOR есть пример реверс инжиниринга лопатки с 12 лопастями. Но она не изношена.

Link to post
Share on other sites


UnPinned posts
Fedor

image.png

Цитата
Если колесо работает в паре, лучше всего измерить межосевое расстояние между валами. Это самый надежный способ подтвердить правильность выбранного модуля и коэффициентов смещения.

 

image.png

 

Как определять у корригированных колес спросите у ИИ :) 

 

  • Нравится 1
Link to post
Share on other sites
Fedor
Цитата

как построить эвольвенту конической гипоидной передачи

Спросите у ИИ  google расскажет  много интересного ... 

Link to post
Share on other sites
mmaag
Цитата

как построить эвольвенту конической гипоидной передачи в кати

Никак, боковая поверхность зуба колёс гипоидной передачи описывается не эвольвентой, а кривой не имеющей явного выражения - это система уравнений.

14 часов назад, bom сказал:

Как померить модуль точно?

 

С практической точки зрения тоже никак. Потому что для целей реверс-инжиниринга более простой и надёжный метод  - повторить конструкторские вычисления, взяв за исходные данные габариты передачи (межосевое расстояние, угол и габариты колеса).

Сканирование для этого не особо нужно. Скан фактических поверхностей не даст никакой особо важной информации для расчёта и оформления КД.

 

Цитаты в предыдущем сообщении относятся к цилиндрическим передачам.

Edited by mmaag
Link to post
Share on other sites
Ветерок

@mmaag полностью согласен. И про бесполезность скана, и про нормальный инженерный расчет. Могу только добавить, что надо проектировать и изготавливать обе детали, участвующие в зацеплении. Тогда будет работать.

 

Что касается специалиста и Церна по дизайну пластиковых ложечек, который взялся за "реверсинжиниринг" гипоидной передачи по скану - тут комментарии излишни :)

Link to post
Share on other sites
Killerchik
3 часа назад, mmaag сказал:

Никак

Ну уж, сильное заявление. Очень большой процент единичных гипоидок изготавливается на фрезерных станках, по модели.

Link to post
Share on other sites

А как быть с допусками и зазорами?

 

Модели в Кати строятся по номинальным размерам, а зазоры в зацеплении образуются посадкой.

 

А станки чпу дают отклонение плюс минус от основного размера и посадку они не учитывают.

1 час назад, Ветерок сказал:

Что касается специалиста и Церна по дизайну пластиковых ложечек, который взялся за "реверсинжиниринг" гипоидной передачи по скану - тут комментарии излишни :)

Я взялся за реверс инжиниринг, а не за проектирование.

 

 

Link to post
Share on other sites
ANT0N1DZE

А вы уверены, что резать на ЧПУ будут?

Link to post
Share on other sites
1 минуту назад, ANT0N1DZE сказал:

А вы уверены, что резать на ЧПУ будут?

Вопросы производства я не обсуждал.

 

С меня чертеж и модель в Stp шестери и колеса.

 

Вообще-то нужен технолог, его согласование.

 

Но это проблемы заказчика, которые выходят за рамки работы по реверс инжинирингу.

Link to post
Share on other sites
ANT0N1DZE

Конструктор, который не задумывается о технологии?)

Link to post
Share on other sites
5 минут назад, ANT0N1DZE сказал:

Конструктор, который не задумывается о технологии?)

Я не конструктор.

 

Я реверс инженер.

 

Мне дали скан, я сделал копию модели.

 

За конструирование я не брался.

 

Там совсем другие деньги.

пример моей работы

 

https://fotora.ru/uploaded/?ID=NRSYT2703202695850

 

передняя решетка автомобиля ниссан.

 

Там горизонтальные детали ставятся в преднапряженном состоянии. Это запрещено в компании Боинг.

 

Сами детали изготавливались из листовой нержавейки и резались на лазерной резке по моим разверткам.

 

В итоге нужен отжиг всей конструкции и сборка из штампованных деталей.

 

Заказчик стоматолог по профессии.

 

Я ему это объяснял, но он решил производить без технолога.

Link to post
Share on other sites
mmaag
2 часа назад, Killerchik сказал:

Ну уж, сильное заявление. Очень большой процент единичных гипоидок изготавливается на фрезерных станках, по модели.

Разумеется. Но к эвольвенте это отношения не имеет.

1 час назад, bom сказал:

А как быть с допусками и зазорами?

Зазор назначается из конструкторских соображений, как правило, из стандартных рядов. Чтобы определить его по образцу, надо собрать передачу и измерить люфт в сборе. Это нормальный способ контроля передачи. 

Допуски назначаются в виде требований к пятну контакта, биению и, иногда, шуму или кинематической погрешности. Для этого тоже не нужен скан, а некоторые конструкторские соображения. В некоторых случаях контролируется на КИМ по 3Д-модели, но в штучном производстве это не заменит комплексного контроля.

1 час назад, bom сказал:

Я взялся за реверс инжиниринг, а не за проектирование.

Если с вас требуется только 3Д-модель, тогда рисуйте её по скану, размеры вам не нужны.

Если заказчик вменяемый, то он заставит вас доказать собираемость, зазор и пятно контакта в моделях в сборе. И вам придётся рисовать их с учётом полей допусков и размеров корпуса.

 

Edited by mmaag
  • Нравится 1
Link to post
Share on other sites

Заказчик просит чертеж.

 

Я буду собирать сборку и делать чертеж с номинальными размерами и допусками и шероховатостями поверхности.

 

Вот пример чертежа. 

 

https://fotora.ru/uploaded/?ID=IMRAF27032026113117

 

От заказчика нужен размер смешения осей E. Этот размер не взять со скана.

Выбор номинальных размеров, допусков, шероховатостей и нормалей я возьму из гостов и с примера чертежа.

Link to post
Share on other sites
mmaag
13 минут назад, bom сказал:

Заказчик просит чертеж.

Без конструкторского расчёта оформить чертежи корректно вы не сможете.

13 минут назад, bom сказал:

Я буду собирать сборку и делать чертеж с номинальными размерами и допусками и шероховатостями поверхности.

Если будут резать на ЧПУ по модели, то потребуется дорабатывать модели для учёта зазора и пятна контакта. Если вы этот вопрос с заказчиком согласовали, то проблемы не будет. Для ЧПУ можно обойтись без расчётных данных, нужны точные модели и требования к комплексному контроля.

Если будут резать на специальном зуборезном оборудовании, то без корректных размеров в чертеже, изготовителю придётся делать второй раз вашу работу. 3Д-модели в этом случае никому не нужны.

Повторюсь: корректные размеры имеющие практическое значение по скану вы не определите. Придётся хотя бы частично выполнять конструкторские расчёты. Скан может быть использован только как проверка вычислений, но в этом немного смысла.

 

 

Edited by mmaag
Link to post
Share on other sites
40 минут назад, mmaag сказал:

Повторюсь: корректные размеры имеющие практическое значение по скану вы не определите. Придётся хотя бы частично выполнять конструкторские расчёты. Скан может быть использован только как проверка вычислений, но в этом немного смысла.

Подготовка модели к обработке на станке чпу это проблема технологической подготовки производства. Это не мой бизнес, мне за это не платят.

 

Что касается проектирования я сделаю модели шестерни и колеса как есть в формате stp, изготовить на чпу фрезерном станке будет возможно, но это будет аля китайский гараж.

 

Чертеж я сделаю с допусками и насколько это возможно в номинальных размеров. 3D модель для производства должен делать технолог с припусками и теоретической поверхностью с учетом допусков на обработку фрезерным станком и посадками технологической модели. Это не задача реверс инженера. Мне за это не платят.

Link to post
Share on other sites
ANT0N1DZE
2 часа назад, bom сказал:

Я не конструктор.

 

Я реверс инженер.

Что это за зверь такой? Вы вообще в курсе, в чем заключается реверс-инжиниринг?

Edited by ANT0N1DZE
Link to post
Share on other sites
1 минуту назад, ANT0N1DZE сказал:

Что это за зверь такой? Вы вообще в курсе, в чем заключается реверс-инжиниринг?

Я год работал реверс инженером в компании cybercom.

 

Задача реверс инженера отсканировать натурный образец на трехмерном сканере и сделать 3D модель в формате stp. Никакой технологической проработки.

 

За это копейки платят.

 

Если вам нужно изделие для серийного производства то это совсем другие деньги и модель в формате stp в этом случае лишь часть тех задание на проектирование.

Link to post
Share on other sites
mmaag
25 минут назад, bom сказал:

Чертеж я сделаю с допусками и насколько это возможно в номинальных размеров.

Я вас ни к чему не принуждаю и не спрашиваю про подробности договора. Я отвечаю по существу инжереного вопроса.

Чертёж - это конструкторский документ, в котором должна быть необходимая и достаточная инфорфмация для изготовления и контроля. Номинальные размеры вы не знаете и по скану не узнаете, не сделав часть конструкторской работы. Значит, ваш "чертеж" не будет документом пригодным для использования. Если это не является препятствием, то всё хорошо.

Теоретическую или номинальную поверхность вы тоже не построите так, чтобы это не противоречило чертежу, по скану получится только фактическая поверхность с некоторым допуском.

Edited by mmaag
Link to post
Share on other sites
Только что, mmaag сказал:

Значит, ваш "чертеж" не будет документом пригодным для использования. Если это не является препятствием, то всё хорошо.

Теоретическую поверхность вы тоже не построите, по скану получится только фактическая поверхность.

В качестве части тех задания на проектирования это будет пригодный чертеж.

 

Что касается теоретической поверхности то ее в реверс инжиниринге никогда не строят.

 

Иногда заказывают работы пор моделингу теоретической поверхности изношенной детали, но это не тот случай.

Link to post
Share on other sites
mmaag

В первом сообщении указано:

20 часов назад, bom сказал:

Значит нужно строить теоретическую поверхность.

 

4 минуты назад, bom сказал:

части тех задания на проектирования

Это хорошо для вас, значит чертёж не нужен.

Если вы готовите эскиз для ТЗ на проектирование для настоящего инженера, то нужны габариты передачи и условия её изготовления и применения. Про это я выше упоминал, ни 3Д-сканы, ни детальные эскизы в таком виде, как на примере, не нужны. В них просто нет существенной для проектирования информации. Понимаю, что это не в вашей компетенции.

  • Чемпион 1
Link to post
Share on other sites
  • SHARit locked this topic
Guest
This topic is now closed to further replies.
  • Recently Browsing   0 members

    No registered users viewing this page.

  • Сообщения

×
×
  • Create New...