Jump to content

Frost 3D (Frost.Термо)


Recommended Posts

Борман

Кто-нибудь умеет ?

Зачем нам такой мир, если в нем не будет закона Гука ? / Конструкции без запаса прочности попадают в рай, а ее разработчик просто сдохнет. / При проектировании никто не слушал прочниста... так вот послушайте сейчас.

Link to post
Share on other sites


UnPinned posts
Fedor
Цитата

Сначала это был проект «для себя». Когда увидел качество первых результатов, понял — это коммерческий продукт. Регистрирую компанию «Цифровой стандарт».

Сам начал разбираться в программировании. За новогодние каникулы научился писать на Python с помощью ChatGPT — до этого помнил только Pascal и Visual Basic из университета.

Человек хочет бабла срубить. Для этого ему надо лохов разводить . Не серьезная ссылка для инженерного форума :) 

Link to post
Share on other sites
green_fly

Да, статья рекламная. Но суть языковых моделей там указана верно - Вы получаете вероятностный, а не детерминированный ответ. Там мякотка в комментариях, где пользователи (предположу, что квалифицированные в своих областях специалисты) критикуют эту статью и делятся своим опытом работы с ИИ.

Link to post
Share on other sites
AlexKaz
8 часов назад, Fedor сказал:

Вот интересно. Есть ИИ который рисует картины по описанию и вроде может и мультики рисовать. А есть ли ИИ который умеет делать чертежи например в формате автокада ?

ИИ не для инженеров, ИИ для поболтать. Как телевизор для домохозяйки - спасение её мужа.

Link to post
Share on other sites
Fedor
Цитата

Вы получаете вероятностный, а не детерминированный ответ.

О том как работает ИИ есть хорошая книга Вольфрама . И в его Mathematica  есть возможность использовать для распознавания образов. И описано как управлять этой вероятностью параметром меняющимся в диапазоне ( 0,1 ) .  Такая вероятностная техника с точки зрения философии постмодернизма говорит о мере легитимности, а детерминированности в мире вообще нет. Если посмотрите на улицу, там практически нет автомобилей сделанных по ГОСТу, но все ездят и неплохо. На примере С++ понял что стандарты в мире это устанавливаемая желательная планка, которая все время смещается чтобы производители тянулись к ней, а не нижний минимум ниже которого нельзя опускаться... 

Цитата

ИИ не для инженеров

Помню времена, когда так говорили и о МКЭ. :)   

Книга называется "Как устроен ChatGPT? " автор Стивен Вольфрам. Этот великий человек по пустякам не будет ради рекламы писать. Он в ней не нуждается.  Кстати, насколько помню, на форуме реклама не приветствуется чтобы мусором его не засорять. Только полезная информация желательна. :) 

https://www.litres.ru/book/stiven-volfram/kak-ustroen-chatgpt-polnoe-pogruzhenie-v-principy-raboty-i-70890610/

Link to post
Share on other sites
Fedor

http://i.uran.ru/webcab/system/files/bookspdf/iskusstvennyy-intellekt-sovremennyy-podhod/229021.pdf  это почти полторы тысячи страниц для любопытных. Когда-то ИИ развивали для обнаружения  АПЛ и называлось распознавание образов...  Это к вопросу о серьезности :) 

Просто технологии из трех букв приходят в мирную жизнь ... 

Edited by Fedor
Link to post
Share on other sites
AlexKaz
30 минут назад, Fedor сказал:

Помню времена, когда так говорили и о МКЭ. :)   

В формате чатбота ИИ такое себе достижение... А вот трафик резать, отбиваясь от ботнетов и ботоферм, спам отсекать, спамерские звонки, и ряд других применений - это прям спасение человечества. Но оно уже давно развивается, ещё до эпидемии ChatGPT.

Edited by AlexKaz
Link to post
Share on other sites
green_fly
2 минуты назад, Fedor сказал:

называлось распознавание образов

Раз уж Вы читали книги, то наверняка знаете, что нейросети бывают различной архитектуры. Котиков рисует одна сеть, распознает вторая, тексты пишет третья, капитализацию считает четвертая - это соверешенно разные модели. Я говорю с Вами про генераторы текстов.

28 минут назад, Fedor сказал:

И описано как управлять этой вероятностью параметром меняющимся в диапазоне ( 0,1 ) .

Как называется этот параметр? Температура? Так он не влияет на правильность получаемого ответа. Он просто добавляет дисперсию/разнообразие. С точки зрения генератора текста решение - это наиболее часто встречающийся в обучающей выборке ответ.

29 минут назад, Fedor сказал:

а детерминированности в мире вообще нет

Конечно же есть, не надо лукавить. Вся инженерия детерминирована. https://ru.wikipedia.org/wiki/Детерминированность

58 минут назад, Fedor сказал:

Этот великий человек по пустякам не будет ради рекламы писать. Он в ней не нуждается. 

Вот в дискуссии и бескорыстные авторитеты появились. Они уж точно не рубят бабло с пользователей своего продукта.

 

Конкретная задача с промерзанием грунта по СП имеет полностью детерминированное решение, которое быстрее и дешевле, чем решение с помощью ИИ. Генератор текста можно и нужно использовать инженеру, но использовать по назначению - чтобы уменьшить время на рутинные операции с текстом, не требующие квалификации. Вы используете инструмент не по его назначению. Это демонстрирует Вашу сноровку и удачу, но больше похоже на забивание гвоздей микроскопом.

Link to post
Share on other sites
Fedor
Цитата

Google использует множество моделей искусственного интеллекта, основная из которых — мультимодальная нейронная сеть Gemini

да я просто в google попросил посчитать для халтурке и за несколько секунд получил нужный результат вполне подходящий. СП дольше искать.    Мир вообще-то вероятностный, это все знают.  http://www.pinega3.narod.ru/verz.htm   

 

По крайней мере изучавшие Допуски и посадки когда-нибудь :)

А множество ИИ позволяет проверять сразу по нескольким. Это как в ответственных расчетах рекомендуют посчитать по нескольким вычислительным технологиям.  

https://muk.group/ru/news/2075/     кто-нибудь пробовал такое ?   

Цитата
Нормативная глубина промерзания грунта в Санкт-Петербурге варьируется от 1,2 до 1,55–1,75 метра в зависимости от типа почвы (согласно ТМД 50-601-2004). Для суглинков и глин — около 1,2 м, для супесей и песков — 1,45–1,55 м. При проектировании фундаментов обычно учитывают значение до 1,5 м для обеспечения безопасности. 
Основные показатели промерзания (СПб и ЛО):
  • Глины/суглинки: 1,1–1,2 м.
  • Супеси: 1,4–1,45 м.
  • Песчаные грунты: 1,5–1,55 м.

Какая уж тут однозначность :) 

Link to post
Share on other sites
Fedor
Цитата

Соотношение: Модуль разгрузки всегда значительно выше модуля первичной нагрузки (в 3–10 раз и более), так как грунт уже уплотнен.

Вот примерный уровень разброса параметров с которым приходится иметь дело. Выкопал под фундамент с подвалом и уже разгрузил насколько то :)

Да и грунты часто насыпные черт знает из чего намешанные :) 

Цитата

Они уж точно не рубят бабло с пользователей своего продукта

Для этого у него бухгалтера есть. Как рассказывал Владимир Павлович Дьяконов, который был у него, его интересует возможность создания такой программы которая по набору аксиом могла бы выводить теоремы. То есть используя аксиоматический метод создания математики останется только отбирать полезные теоремы и задавать желательное направления развития той или иной ветви математики :)

Edited by Fedor
Link to post
Share on other sites
green_fly
20 минут назад, Fedor сказал:

Какая уж тут однозначность

Подмена понятий. Коэффициент в обсуждаемой формуле зависит от типа грунта, который Вы узнаете из отчета об инженерно-геологических изысканиях конкретного участка. Не устраивает точность - считаете задачу Стефана, чему тема и посвящена. Но это уже наука, а не СП.

 

35 минут назад, Fedor сказал:

Мир вообще-то вероятностный, это все знают.

А математика, его описывающая - строго детерминированная. Такие дела.

 

Link to post
Share on other sites
Jesse
2 часа назад, AlexKaz сказал:

отбиваясь от ботнетов и ботоферм, спам отсекать, спамерские звонки,

проблема в том, что эти черти тоже не месте не сидят и используют нейронки для более адресного и эффективного рассыла.
Эдакая "гонка вооружений". Посмотрим кто кого)

Link to post
Share on other sites
Fedor
Цитата

А математика, его описывающая - строго детерминированная. Такие дела.

Такого нет уже со времен древних греков.  https://ru.wikipedia.org/wiki/Математика._Утрата_определённости   :)

Не говоря уж о грязной математике, которая и дает нам результаты в основном :)

Цитата

 Вы узнаете из отчета об инженерно-геологических изысканиях конкретного участка

Ага, помнет геолог колбаску из грунта и скажет - суглинок.  В лучшем случае - супесь.  Отчет конечно напечатает о кембрийском периоде и ледниковом, как же без него бабло получить ?    :) 

Edited by Fedor
Link to post
Share on other sites
green_fly
3 минуты назад, Fedor сказал:

Такого нет уже со времен древних греков

Какого такого?

Link to post
Share on other sites
Fedor

Ну, хотя бы, практическое использование только рациональных чисел, то есть практическое пренебрежение огромным континуумом действительных :)

 

Когда работал в трех буквах, всегда придерживались концепта - машина ходит по земле, а не по расчетам :) 

Edited by Fedor
Link to post
Share on other sites
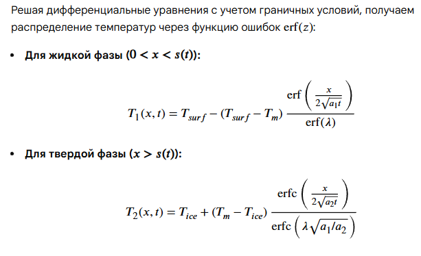
Fedor
Цитата

Первой работой в данной области считают статью Г. Ламе и Б. П. Клапейрона «Об отвердевании охлаждающегося жидкого шара» 1831 года, в которой было установлено, что толщина твердой фазы, образующейся при затвердевании однородной жидкости, пропорциональна {\displaystyle {\sqrt {t}}}. 

<=https://ru.wikipedia.org/wiki/Задача_Стефана   Теперь понятно откуда взялся корень в формуле для подсчета глубины промерзания. За это спасибо :)

Диалектика вещь полезная, Гегель прав :)

image.gif

Edited by Fedor
Link to post
Share on other sites
Fedor
Цитата

считаете задачу Стефана, чему тема и посвящена. Но это уже наука, а не СП

 

image.png

image.png  С такой наукой ИИ за секунды справляется  :) 

 

 

image.png

image.gif

image.png

Как говорил земляк - Бросая в воду камни, смотри на круги, ими образуемые; иначе такое бросание будет пустою забавою  :)

Link to post
Share on other sites
maxx2000
24 минуты назад, Fedor сказал:

С такой наукой ИИ за секунды справляется  :)

также как и у Турты его айкут. Всё прос ьи быстрре чем на стойке или в CAM, Надо только ввести все данные  вручную.

25 минут назад, Fedor сказал:

Бросая в воду камни, смотри на круги, ими образуемые;

почему когда силикатный кирпич бросаешь вводу от него круги расходятся, а не прямоугольники?

"Этих команд я не знаю и никогда не юзал."@Dimetil Gidrozin (С)

"Солид это не геометрия и не тригонометрия и не алгебра это программа объёмного моделирования. возьми свою геометрию и дай мне 3-D модель развертки для станка.@Dimetil Gidrozin(С)

"Я децилион лет работаю в солиде но ни разу не читал стандартной чуши про настройки)) вообще не шарю в настройках)) короче это бред))" @Dimetil Gidrozin Dnepr (С)

"Много волшебных крутилок-перделок как в Power mill. Именно в этом и заключается комфорт работы и предупреждение ошибок в УП." @vik300001 (C)

"В случае одной координаты достаточно одного пальца - среднего@Ветерок (С)

"Пробовал померить силу показывает какие-то ньютоны." @Engineering(С)

"Это только в интернетах некоторые персонажи все умеют и знают, а на деле у них тупняк и нытье начинается." @lem_on(С)

Link to post
Share on other sites
Fedor
Цитата

почему когда силикатный кирпич бросаешь вводу от него круги расходятся, а не прямоугольники?

На удалении удар воспринимается как точка. А точка обычно воспринимается как круглая :)

Хотя в механике твердого тела обычно воспринимается как кубик. Или еще что-то другое в зависимости от системы координат :)

Осадки земли из-за здания любой формы тоже превращаются в круг. Или прогибы плиты перекрытия на удалении от прямоугольной колонны. Так уж природа устроена... :) 

Link to post
Share on other sites
green_fly
2 часа назад, Fedor сказал:

Такого нет уже со времен древних греков.

 

1 час назад, Fedor сказал:

Ну, хотя бы, практическое использование только рациональных чисел, то есть практическое пренебрежение огромным континуумом действительных

Подмена тезиса. Детерминированность решения означает, что я, Вы, Архимед, Ньютон, Дирак, Фейнман и любой другой парень из-под забора при одинаковых исходных данных и при выполнении одинаковых правил (модель и математика) получим одинаковые решения. Детерминированность решения ничего не говорит о соответствии этого решения физической картине мира.

 

1 час назад, Fedor сказал:

такой наукой ИИ за секунды справляется

Это копирование текста готового решения из учебника. Хорошо, если без опечаток и галлюцинаций. Задача Стефана - это тоже приближение, которое, например, не учитывает пучение грунта.

Link to post
Share on other sites
maxx2000
1 час назад, Fedor сказал:

Так уж природа устроена

а что ИИ сказал?

И ещё, как по проводнику(черная линия) вот такой формы, протекает ток (красная кривая) вот такой формы?123.png

"Этих команд я не знаю и никогда не юзал."@Dimetil Gidrozin (С)

"Солид это не геометрия и не тригонометрия и не алгебра это программа объёмного моделирования. возьми свою геометрию и дай мне 3-D модель развертки для станка.@Dimetil Gidrozin(С)

"Я децилион лет работаю в солиде но ни разу не читал стандартной чуши про настройки)) вообще не шарю в настройках)) короче это бред))" @Dimetil Gidrozin Dnepr (С)

"Много волшебных крутилок-перделок как в Power mill. Именно в этом и заключается комфорт работы и предупреждение ошибок в УП." @vik300001 (C)

"В случае одной координаты достаточно одного пальца - среднего@Ветерок (С)

"Пробовал померить силу показывает какие-то ньютоны." @Engineering(С)

"Это только в интернетах некоторые персонажи все умеют и знают, а на деле у них тупняк и нытье начинается." @lem_on(С)

Link to post
Share on other sites

Create an account or sign in to comment

You need to be a member in order to leave a comment

Create an account

Sign up for a new account in our community. It's easy!

Register a new account

Sign in

Already have an account? Sign in here.

Sign In Now
  • Recently Browsing   0 members

    No registered users viewing this page.

  • Сообщения

    • andryushik280188
      Спасибо, сделал карту под себя.
    • Fedor
      Экспорт мухоморов из России активно растет, так как на Западе и в Азии этот гриб стал популярным сырьем для альтернативной медицины и биодобавок.  Основные причины и цели экспорта: Фармакология и косметология: За рубежом компоненты мухомора (после специальной обработки) используют для создания мазей от ревматизма, артрита и кожных заболеваний. Тренд на микродозинг: В ряде стран (например, в США) существует высокий спрос на сушеные шляпки для употребления в сверхмалых дозах. Сторонники метода утверждают, что это помогает бороться с бессонницей, тревожностью и депрессией. Альтернативная медицина: Интерес к грибам резко подскочил в период пандемии, когда люди начали искать нетрадиционные способы укрепления иммунитета. Доступность сырья: В России мухомор распространен повсеместно, а его сбор и экспорт в сушеном виде юридически не запрещены (если вид не занесен в Красную книгу).  Основные покупатели российских мухоморов — США, Филиппины, Германия, Италия и Киргизия. Только из Пермского края в 2023 году вывезли более полутонны сушеных грибов.    Во тема для бизнеса .  Летом и осенью их как грязи в лесу :)  На внутреннем рынке цены на красный мухомор (Amanita muscaria) в среднем составляют: Опт (заготовители): от 10 000 до 15 000 рублей за килограмм. Розница (маркетплейсы и спецмагазины): от 18 000 до 35 000 рублей за килограмм (в пересчете из мелкой фасовки по 50–100 г). Пантерный мухомор (Amanita pantherina) стоит значительно дороже — от 50 000 до 80 000 рублей за кг, так как он более редкий и содержит более высокую концентрацию действующих веществ.    В Германии В Европе мухоморы позиционируются как экзотическое сырье для коллекционирования или косметологии, что диктует более высокую стоимость: Средняя цена: от 400 до 600 евро за килограмм (около 40 000 – 60 000 рублей). Мелкая розница: на европейских сайтах и в специализированных «этноботанических» магазинах цена может достигать 1–1,5 евро за грамм (до 1000–1500 евро за кг), если товар позиционируется как продукт высшего качества (Grade A).  Почему такая разница? Основная наценка в Германии связана с логистикой, необходимостью прохождения таможенного контроля (который становится всё строже) и рисками, связанными с правовым статусом продукта в разных странах ЕС.  Важно: Помните, что мухомор является ядовитым грибом. В России его продажа в качестве пищевого продукта запрещена, а употребление может привести к тяжелому отравлению.     Для мухоморов и большинства трубчатых грибов действуют следующие пропорции: Коэффициент усушки: в среднем 10:1. Вес: из 10 кг свежих грибов получается примерно 1 кг сушеных. Если говорить конкретно о мухоморах, то их шляпки теряют в весе чуть меньше, чем ножки, но общее правило сохраняется. Чтобы получить 1 кг сушеного продукта, который в Германии стоит 400–600 евро, заготовителю нужно собрать и переработать не менее 10–12 кг свежего сырья. Ай да ИИ  всему научит :)  5 кГ собрать в сезон в день вообще не проблема, а легкая прогулка. А это 250 евриков в день. За 20 дней 5000 евриков. А если организовать бабушек в деревне на сбор и платить по штуке евриков примерно в месяц, то за сезон можно лимон евриков заработать :) 
    • maxx2000
      жутко интересно, но ни хрена непонятно. какая ему в жопу разница старая там сборка или новая. он должен проецировать что угодно и куда угодно если он может это проецировать
    • tiomat
      Экспериментировал с деталью (алюминиевая оребренная труба длиной 2 метра) по умолчанию система подхватывает либо точки по углам плоскостей (если они активны), либо неопределенные точки на поверхности детали и когда начинаешь вращать сцену труба вращается, скажем так, по не очень предсказуемой, далеко не предсказуемой траектории. Следуя логике системы, чтобы комфорта крутить модель надо вначале курсором поймать ее центр, ну и далее вертеть. Я моделирую уже более 20 лет, вначале немного был Компас, ну а потом Солид, ну почему в этих, как я понял, менее профессиональных программах это решение реализовано гораздо комфортней и понятней. Я еще не встречался с ситуацией, когда деталь надо вертеть вокруг какой-то неопределенной точки с непредсказуемым результатом, если есть такие, отзовитесь. Один из тех случаев, где чрезмерная "гибкость" выходит боком. Хороший функционал -"вам как вертеть-через ...опу или нормально", если нормально, то выберите в настройках "не вертеть через ...опу". Не судите строго, понятное дело, что еще не привык, но в данном случае дело не в привыкании.
    • Fedor
      Это для нестационарных задач, а что можно сказать об устойчивости  нелинейных задач ?  
    • SergAG
      Просто чтобы не осталось в ветке нерешенных вопросов. В общем, солид не дает создавать на детали зависимостей в новой сборке, если присутствуют таковые в старой. Просто редактировать можно. Но преобразование объекта такие зависимости создает, и чтобы они не конфликтовали со старой сборкой, эти связи можно только разорвать. При этом не важно, относятся ли связи к тем же или другим элементам эскиза - вот что для меня было неожиданно. Отверстия, которые я хотел создать в новой сборке, отсутствовали в старой. И тем не менее... Геометрия детали при разрыве не меняется, но, потеряв связи, эскиз детали становится не полностью определенным. Это я проверил на простых примерах сборок.
    • Foksmen
      Как правило, если используется МКЭ, то для дискретизации используются неявные методы. В таком случае с устойчивостью проблем быть не должно.
    • maxx2000
    • maxx2000
      @Fedorly насколько я помню, Компас вообще не сертифицирован для DXF. Есть только поддержка. Начиная с  DXF 13 версии появилась возможность выбирать как экспортировать сплайны(сплайнами или полилинией). Компас 23 при экспорте в DXF 2018 сохраняет сплайн как сплайн. CREO этот DXF импортирует как сплайн. Ищи проблему в своей программе куда ты импортируешь, она преобразует сплайн в поллинию или удаляет.
    • Fedorly
      Проблема со сплайнами в DXF из КОМПАС-3D 24 Несколько раз обращались с жалобой - при экспорте в DXF через DXF-Auto часть объектов просто пропадает. На первый взгляд кажется, что проблема в DXF-Auto, но все оказалось интереснее. В новом видео подробно показана, где на самом деле возникает ошибка.  Спойлер: причина не в DXF-Auto, а в некорректной работе стандартного модуля экспорта DXF в КОМПАС-3D 24, из-за которого не выводятся сплайны. Будет полезно пользователям DXF-Auto КОМПАС-3D 24 YouTube RuTube 
×
×
  • Create New...