Jump to content

Frost 3D (Frost.Термо)


Recommended Posts

Борман

Кто-нибудь умеет ?

Зачем нам такой мир, если в нем не будет закона Гука ? / Конструкции без запаса прочности попадают в рай, а ее разработчик просто сдохнет. / При проектировании никто не слушал прочниста... так вот послушайте сейчас.

Link to post
Share on other sites


UnPinned posts
Fedor
Цитата
 Программный комплекс Frost 3D (Инженерия)
Это флагманское российское ПО (разработчик — «НТЦ «Симмэйкерс», резидент «Сколково»), предназначенное для моделирования тепловых процессов в многолетнемерзлых грунтах. 
  • Назначение: Прогноз температурных режимов грунта под влиянием зданий, трубопроводов, скважин и дорог.
  • Состав пакета:
    • Frost.Термо: Теплотехнические расчеты и прогноз состояния мерзлоты.
    • Frost.Свая: Расчет несущей способности свай на мерзлых грунтах.
    • Frost.Осадка: Прогноз деформаций грунта при оттаивании.
    • Frost.Климат: База климатических данных для любой точки земли.
  • Технологии: Использует параллельные вычисления на CPU и GPU (NVIDIA), что позволяет обрабатывать сетки с десятками миллионов узлов. 

ИИ умеет   :)

Link to post
Share on other sites
Fedor

image.png

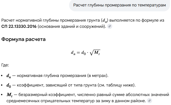
Вот интересно как понимать эту сумму абсолютных среднемесячных отрицательных температур ?   

Сумма отрицательных чисел будет отрицательным числом и, следовательно корень даст комплексное число.... 

И сколько членов в такой сумме должно быть ?  

 

https://docs.cntd.ru/document/573659326  

Edited by Fedor
Link to post
Share on other sites
Борман

Наверное сумма абсолютных значений отрицательных температур.

Зачем нам такой мир, если в нем не будет закона Гука ? / Конструкции без запаса прочности попадают в рай, а ее разработчик просто сдохнет. / При проектировании никто не слушал прочниста... так вот послушайте сейчас.

Link to post
Share on other sites
Fedor

И сколько членов в сумме брать ?  

Типичный пример докторского уровня большой советской науки. Чтобы понять как пользоваться надо быть доктором этой науки. Жизнь ей посвятить  :) 

 

image.pngПо ссылке взяли шесть... 

image.png  без Сколково не обошлось :) 

Edited by Fedor
Link to post
Share on other sites
Борман
17 минут назад, Fedor сказал:

И сколько членов в сумме брать ?  

Сколько месяцев в отрицательной ср.мес температурой -  столько и брать.

Зачем нам такой мир, если в нем не будет закона Гука ? / Конструкции без запаса прочности попадают в рай, а ее разработчик просто сдохнет. / При проектировании никто не слушал прочниста... так вот послушайте сейчас.

Link to post
Share on other sites
green_fly
14 минут назад, Fedor сказал:

Типичный пример докторского уровня большой советской науки. Чтобы понять как пользоваться надо быть доктором этой науки. Жизнь ей посвятить

Гнилой базар. СП пишут не для ученых. 

Link to post
Share on other sites
Борман

Мой вопрос - это как технически нарисовать во Frost-термо траншею ?

Зачем нам такой мир, если в нем не будет закона Гука ? / Конструкции без запаса прочности попадают в рай, а ее разработчик просто сдохнет. / При проектировании никто не слушал прочниста... так вот послушайте сейчас.

Link to post
Share on other sites
Fedor
18 минут назад, green_fly сказал:

Гнилой базар. СП пишут не для ученых. 

Понятно. Ученым не понять, надо дворника позвать , он в температурах шарит.  СП пишут ученые не для себя.  :) 

Link to post
Share on other sites
Fedor

image.png   В Питере

 

лучше уж по СП брать image.png

image.png

Link to post
Share on other sites
green_fly
23 минуты назад, Fedor сказал:

Понятно. Ученым не понять, надо дворника позвать , он в температурах шарит.  СП пишут ученые не для себя.

Вы обнаружили нечеткую формулировку в СП. Вы уже пробовали адресовать этот вопрос тому, кто в теме?

image.png

 

Link to post
Share on other sites
Fedor

image.png

 

image.png

 

image.png

 

ИИ надежнее и понятнее использовать :) 

Цитата

Вы уже пробовали адресовать этот вопрос тому, кто в теме?

Мне есть чем и без писанины заняться.  Если технические писатели хотят пусть попросят ИИ за них написать внятно :) 

Вообще интересная тема вырисовывается пропускать всякие  нормативные тексты на предмет непротиворечивости и логичности через ИИ. Цифровизацией можно обозвать, такое нынче в моде .  И проверкой на полноту как это принято в математике проверять системы функций , например, в функциональных пространствах   :)

Edited by Fedor
Link to post
Share on other sites
green_fly
8 минут назад, Fedor сказал:

Мне есть чем и без писанины заняться. 

Заметно.

  • Хаха 1
Link to post
Share on other sites
Fedor

image.png

 

image.png

 

image.png

 

Ай да ИИ. Молодец. Быстро и толково все сделал :) 

Link to post
Share on other sites
green_fly
4 часа назад, Fedor сказал:

Быстро и толково все сделал

Осталось передать это на проверку квалифицированному носителю естественного интеллекта, который способен отсеять галлюцинации языковых моделей.

Link to post
Share on other sites
Fedor

У Вас подход чиновника от науки. Они обычно не способны сами оценить результат, поэтому требуют публикаций в специальных журналах чтобы всякие эксперты сначала оценили. Поэтому у нас чиновников много и самая сложная система степеней со статусами в мире :)  

Link to post
Share on other sites
green_fly
8 минут назад, Fedor сказал:

У Вас подход чиновника от науки. Они обычно не способны сами оценить результат, поэтому требуют публикаций в специальных журналах чтобы всякие эксперты сначала оценили. Поэтому у нас чиновников много и самая сложная система степеней со статусами в мире

Это демагогия.

 

Вот статья о галлюцинациях ИИ на строительных нормативных документах - https://habr.com/ru/articles/992348/

 

@Борман, прошу прощения за оффтоп.

Link to post
Share on other sites
Fedor

Вот интересно. Есть ИИ который рисует картины по описанию и вроде может и мультики рисовать. А есть ли ИИ который умеет делать чертежи например в формате автокада ?

10 минут назад, green_fly сказал:

Это демагогия.

 

Вот статья о галлюцинациях ИИ на строительных нормативных документах - https://habr.com/ru/articles/992348/

 

 

image.png

 

Нет проблем описанных в статье . Остальное не привожу,   Действует обычный закон Эшби  https://ru.wikipedia.org/wiki/Закон_необходимого_разнообразия   

 

Edited by Fedor
Link to post
Share on other sites

Create an account or sign in to comment

You need to be a member in order to leave a comment

Create an account

Sign up for a new account in our community. It's easy!

Register a new account

Sign in

Already have an account? Sign in here.

Sign In Now
  • Recently Browsing   0 members

    No registered users viewing this page.

  • Сообщения

    • eljer0n
      @Sergej71 , спасибо огроменнейшее! Долгих лет и всяческих успехов! В 23й версии есть инструмент "Мастер шпилек", очень удобная вещь, позволяющая не вырисовывать вручную и указывать условное отображение резьбы. Так вот под шлицевую гайку на валу понадобилась резьба М98х2, которой, естественно в стандарте не было. Добавление через конфигуратор Toolbox результата не дало, после якобы сохранения и выхода из конфигуратора данные не сохранялись и пропадали при повторном входе (естественно, и при выборе резьбы в мастере шпилек тоже). Через указанный @Sergej71 способ удалось за пять минут решить проблему. Акцентирую внимание, что для работы с мастером шпилек мало ввести данные в таблицу "Размер резьбы" (ту самую _DATA_HW_TappedHole), нужно поправить еще и таблицу "Данные резьбы" (обвел на скриншоте). Плюс к тому нужно быть осторожным с раскладкой (рус-англ) и разделителями (точки, запятые), тут уже опытным путем нужно подобрать в зависимости от системного разделителя.    
    • tiomat
      Вот на примере Солида вы здорово показали как там все это работает по-человечески, где бы вы не ткнули на детали (кроме вершин, кромок, ребер и осей), вращение ее происходит вокруг центра модели.
    • tiomat
      Бинго! Не в бровь, а в глаз. Честно говоря, очень приятно что уловили мысль, так как многие коллеги очень ревностно относятся к критике тефлекса, считая данный продукт идеальным или почти идеальным, а кто так не считает, тот просто не умеет им пользоваться. Я попробовал, у меня не получилось, "свободное" у меня стоит по умолчанию. то-то и оно, поэтому и получается убогое вращение, а теперь скажите, оно кому-то нужно, вращение вокруг "тыка"?
    • koroll16
    • gudstartup
      Это не странно для Фанук 6
    • mannul
    • ks1_
      И это странно. Должна работать если в G54 что то забито. Ну еще посмотреть какие функции активны хотя этому вроде ничто мешать не должно. Попробуйте еще задать подачу. В некоторых стойках если подача не задана по G0 не идет.
    • ks1_
      Не очень надеялся получить ответ в таком объёме. Спасибо. Обработка по 3д поверхности строками в основном YZ плоскости с линейной интерполяцией. Подача не 10м/мин а порядка двух и сглаживает хорошо. Правда иногда возникает ощущение что слишком хорошо. В смысле подозрение на заносы. И не получается разогнать существенно больше 2 м/мин. Время обработки перестает уменьшается с увеличением подачи. Но в целом устраивает. Это как создать контейнер? Хотя наверное нам не поможет. Станки купили без памяти. Только со стандартной системной порядка 200 с копейками килобайт. Работаем с квадратненькой флешки. Соответственно редактор на станке недоступен. Кстати пару раз уже ловили флешку на том что рвет текст уп.
    • Centur5
      прошу помочь кто может поделится постпроцессором и кинематикой я устал с этим...
    • agering53
      У вас станок не отрабатывает, или выдает ошибку на экран?
×
×
  • Create New...