Jump to content

Напряжение в заделке проушины к траверсе


Recommended Posts

Всех приветствую!
Такая проблема в расчёте траверсы в SW Simulation:
Слишком большое напряжение в местах крепления проушин к траверсе.
пробовал менять радиус скругления в этом месте, мельчил сетку, ставил рёбра жесткости к проушине, результат не меняется. Мне кажется, солид врёт в этом месте.

Пробовал нелинейный расчёт, результат идентичный.
Вопрос: насколько достоверно показывается напряжение и стоит ли обращать внимание на эти места при анализе? Можно ли пофиксить данную проблему?

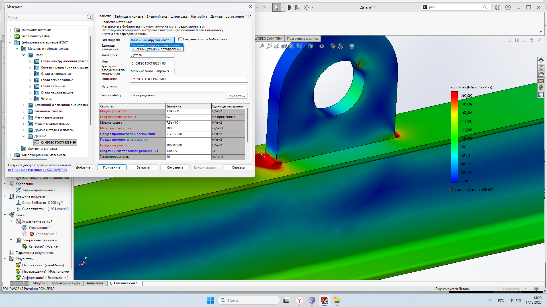
В исследовании все тела как жёсткие.
Спасибо!

{20C514A0-7CB6-4380-B6D3-B1B7FA5B13C1}.png

photo_5337002692628385346_y.jpg

2025-12-17_10-39-26.png

2025-12-17_10-37-57.png

Link to post
Share on other sites


UnPinned posts

Попробуйте изменить проушину вот так, без всяких скруглений:

Скрытый текст

image.png

Посчитайте, сообщите результат, будьте любезны.

И да, сдается мне, у вас контакт только в красных уголках, а должен быть по длине проушины.

Напряжения вдоль проушины в месте контакта с балкой нулевые

Link to post
Share on other sites
maxx2000

ага, с профкомом.

 

"Этих команд я не знаю и никогда не юзал."@Dimetil Gidrozin (С)

"Солид это не геометрия и не тригонометрия и не алгебра это программа объёмного моделирования. возьми свою геометрию и дай мне 3-D модель развертки для станка.@Dimetil Gidrozin(С)

"Я децилион лет работаю в солиде но ни разу не читал стандартной чуши про настройки)) вообще не шарю в настройках)) короче это бред))" @Dimetil Gidrozin Dnepr (С)

"Много волшебных крутилок-перделок как в Power mill. Именно в этом и заключается комфорт работы и предупреждение ошибок в УП." @vik300001 (C)

"В случае одной координаты достаточно одного пальца - среднего@Ветерок (С)

"Пробовал померить силу показывает какие-то ньютоны." @Engineering(С)

"Это только в интернетах некоторые персонажи все умеют и знают, а на деле у них тупняк и нытье начинается." @lem_on(С)

Link to post
Share on other sites
51 минуту назад, jtok сказал:

Попробуйте изменить проушину вот так, без всяких скруглений:

  Показать содержимое

image.png

Посчитайте, сообщите результат, будьте любезны.

И да, сдается мне, у вас контакт только в красных уголках, а должен быть по длине проушины.

Напряжения вдоль проушины в месте контакта с балкой нулевые

Спасибо за совет, попробовал как вы сказали, первые 2 фото с уменьшением сетки, 3 без управления сеткой.
результат. Здесь не сказать, что нулевые напряжения по длине проушины, но такая же проблема. А если всё таки проблема в этом, не подскажите как можно связать проушины по всему периметру? при моделировании балки использовал как сварные детали, проушины- как твердые тела через эскиз к стенкам балок

Снимок 1.PNG

Снимок 2.PNG

Снимок 3.PNG

Link to post
Share on other sites
2 часа назад, Danya273 сказал:

Мне кажется, солид врёт в этом месте.

как и любое другое ПО, если считать в линейно-упругой модели материала.

 

3 часа назад, Danya273 сказал:

Пробовал нелинейный расчёт, результат идентичный.

нелинейный - это какой? с пластическими деформациями? тогда это дело должно улучшить ситуацию

 

3 часа назад, Danya273 сказал:

В исследовании все тела как жёсткие.

??

 

 

3 часа назад, Danya273 сказал:

2025-12-17_10-37-57.png

вы сделали расчет. Отлично!
теперь ваша задача как инженера понять, насколько превышение напряжений в такой небольшой зоне является опасным с точки зрения прочности всей конструкции.
вот какой вопрос нужно задавать.
сам расчётик то правильный. скорей всего)

 

45 минут назад, Fedor сказал:

Узлы не согласованы ...   

да это уже 100 лет как не проблема.. главное Добряка не зовите

 

1 час назад, jtok сказал:

И да, сдается мне, у вас контакт только в красных уголках, а должен быть по длине проушины.

в таком случае проушина "приподнялась" бы в центре. По картинке вроде как всё склеено:-) хотя лучше перепроверить, да. И назначить локальный контакт вручную, а не доверять глобальному контакту, который иногда (особенно в случае дефолтных гэпов) склеивает кривовато..

  • Чемпион 1
Link to post
Share on other sites
54 минуты назад, Fedor сказал:

image.png   Узлы не согласованы ...   

image.png

К сожалению, тоже не помогает, пробовал и с скруглением и без

2025-12-17_14-05-17.pngimage.png

Link to post
Share on other sites
13 минут назад, Jesse сказал:

нелинейный - это какой? с пластическими деформациями? тогда это дело должно улучшить ситуацию

нелинейный статический.
пластичность я так понимаю в материале задаётся, не могу найти такого варианта. посоветуете задать материал вручную?

 

22 минуты назад, Jesse сказал:

??

опечатался. балки в исследование как ТВЁРДЫЕ тела.

 

25 минут назад, Jesse сказал:

теперь ваша задача как инженера понять, насколько превышение напряжений в такой небольшой зоне является опасным с точки зрения прочности всей конструкции.
вот какой вопрос нужно задавать.
сам расчётик то правильный. скорей всего)

возникли сомнения из того, что вес конструкции и нагрузка интуитивно не такие большие(суммарно 3,7т) для таких напряжений и для проушины 20 мм толщиной, к тому же пробовал утолщать проушину - показатели напряжения не меняются.
и если всё-таки расчёт правильный, как понять является ли превышение в этой зоне опасным?
Вот я вижу локально в этих точках напряжение 350-400 мпа, предел текучести 200 мпа, предел прочности 500мпа. Перемещение 0.1мм в этих местах. какой вывод можно сделать? проушина вытянется вверх или вдоль стропа, который за неё зацепляется? но ведь вдоль стыка проушины и балки низкое напряжение и перемещение показывает 0.1 везде, значит будет на месте. отломается? до предела прочности значения не дошли.

много противоречий, отсюда и сомнение в верности расчёта.

 

42 минуты назад, Jesse сказал:

небольшой зоне является опасным с точки зрения прочности всей конструкции

ну если всё-таки в этих местах проушина потечёт и в последствии отломается - траверса с грузом упадёт, так что, думаю, довольно опасны большие напряжения в этих точках ( если они верны)

 

44 минуты назад, Jesse сказал:

да это уже 100 лет как не проблема.. главное Добряка не зовите

да, не поставил галочку "объединить" при выдавливании проушин, но с совместимой сеткой результат такой же, к сожалению

 

46 минут назад, Jesse сказал:

в таком случае проушина "приподнялась" бы в центре. По картинке вроде как всё склеено:-) хотя лучше перепроверить, да. И назначить локальный контакт вручную, а не доверять глобальному контакту, который иногда (особенно в случае дефолтных гэпов) склеивает кривовато

интересно, а зачем? у меня ведь одна деталь. я думал с взаимосвязями необходимо работать при расчёте сборок

2025-12-17_14-20-28.png

2 минуты назад, 323f сказал:

может балка сильно изгибается?

15 мм прогиб края при расстоянии 1720мм от края до проушины, длина траверсы 10м. как-будто и не такой большой прогиб

2025-12-17_14-51-20.png

Link to post
Share on other sites
32 минуты назад, Danya273 сказал:

интересно, а зачем? у меня ведь одна деталь

ну я то не знаю одна монолитная деталь у вас или многотельная..)) Если одним телом так даже лучше с точки зрения точности расчета. Хотя в линейном расчете разница с между линейным контактом и совместной сеткой мизерная.

 

34 минуты назад, Danya273 сказал:

нелинейный статический.
пластичность я так понимаю в материале задаётся, не могу найти такого варианта. посоветуете задать материал вручную?

зайдите в нелинейный расчет, и там появится возможность выбора нелинейной модели материала. Выберите "пластичность Мизес", в таблице значений вбейте предел текучести и касательный модуль. Для касат. модуля в первом приближении можно принять значение ~1% от модуля Юнга.

image.png
Ну т.е. чтобы для начала посмотреть как пластические деформации перераспределяются по объёму металла и на их примерное значение. 
Позже можно надыбать точную диаграмму деформирования, но оно вам скорей всего не понадобится.

 

39 минут назад, Danya273 сказал:

ну если всё-таки в этих местах проушина потечёт и в последствии отломается - траверса с грузом упадёт, так что, думаю, довольно опасны большие напряжения в этих точках ( если они верны)

а там в этих скруглениях сварной шов или чо?

3 минуты назад, AlexArt сказал:

Так тут концентратор! На циклику считать надо.

траверсу то?:g:

Link to post
Share on other sites
3 минуты назад, Jesse сказал:

а там в этих скруглениях сварной шов или чо?

да, по идее он идёт по всему периметру проушины

Link to post
Share on other sites
5 минут назад, Danya273 сказал:

да, по идее он идёт по всему периметру проушины

на всякий случай прикиньте и прочность шва тоже. Можно для начала на бумажке, просто разделить нагрузку на площадь, рассчитанную через катет шва. Если есть подозрение что там в области шва будет изгиб (а не простое растяжение) или какой-то сложный НДС, тогда можно включить шов в расчетную модель и сделать контакт проушины и траверсы чисто через шов.
Если в шве от простого растяжения получаются небольшие напряжения (5..10 МПа), тогда можно забить и полагать что всё склеено по всей прощади проушины.

Edited by Jesse
  • Нравится 1
Link to post
Share on other sites

Плять! Чо там за фигней грузят! Концентратор посчитайте в линейной постановке на сколько циклов он идёт. Если на бесконечность, то на листочке бумаги посчитайте силу на площадь. Если боитесь - меняйте геометрию крепления проушин, чтобы не было таких скачков напряг.

Link to post
Share on other sites
11 минут назад, AlexArt сказал:

Плять! Чо там за фигней грузят! Концентратор посчитайте в линейной постановке на сколько циклов он идёт. Если на бесконечность, то на листочке бумаги посчитайте силу на площадь. Если боитесь - меняйте геометрию крепления проушин, чтобы не было таких скачков напряг.

не делал ещё такие расчёты. если я правильно понимаю вы про этот? image.png
а какой лучше выбрать режим? можете посоветовать?

геометрию менял уже несколько раз, результат особо не меняется.
Спасибо!

Link to post
Share on other sites
16 минут назад, Danya273 сказал:

не делал ещё такие расчёты. если я правильно понимаю вы про этот? image.png
а какой лучше выбрать режим? можете посоветовать?

геометрию менял уже несколько раз, результат особо не меняется.
Спасибо!

Нет, сделайте так, чтобы сварка не работала. А работал сам материал. Пусть проушина обхватывает двутавр как девка мужика. Картинки в интернете посмотрите.

Только что, AlexArt сказал:

Нет, сделайте так, чтобы сварка не работала. А работал сам материал. Пусть проушина обхватывает двутавр как девка мужика. Картинки в интернете посмотрите.

Я про траверсу с картинками :5a33a36721bd3_3DSmiles(15):

Link to post
Share on other sites

Ну похоже в том углу действительно концентратор. и напряжения посчитаны верно, и их нужно снижать.

Вот в линейной постановке напряжения:

Скрытый текст

image.png

Вот в нелинейной:

Скрытый текст

image.png

Они практически равны.

Я бы поставил две проушины, потоньше, из 12мм, по бокам от двутавра. Соединил бы их вварной трубой.

Проушины приварил бы как к верхней полке двутавра, так и к нижней.

SW2024

Расчет проушины.zip

  • Нравится 2
Link to post
Share on other sites
4 минуты назад, jtok сказал:

Ну похоже в том углу действительно концентратор. и напряжения посчитаны верно, и их нужно снижать.

Вот в линейной постановке напряжения:

  Скрыть содержимое

image.png

Вот в нелинейной:

  Скрыть содержимое

image.png

Они практически равны.

Я бы поставил две проушины, потоньше, из 12мм, по бокам от двутавра. Соединил бы их вварной трубой.

Проушины приварил бы как к верхней полке двутавра, так и к нижней.

SW2024

Расчет проушины.zip 147 \u041a\u0431 · 0 скачиваний

Спасибо! буду пробовать)

Link to post
Share on other sites

а если вырез сделать овальным почти до балки

Screenshot 2025-12-17 165418.png

Link to post
Share on other sites

Create an account or sign in to comment

You need to be a member in order to leave a comment

Create an account

Sign up for a new account in our community. It's easy!

Register a new account

Sign in

Already have an account? Sign in here.

Sign In Now
  • Recently Browsing   0 members

    No registered users viewing this page.

  • Сообщения

    • Draco Malfoy
      Отвечаю: Коробка экранирующая из меди толщиной 2мм. Углы должны быть сварены и шов снаружи обработан (зашлифован). Есть ли в ГОСТе или ещё каком-нибудь нормативном документе, коих имеется великое множество, что-то мне нужное, понятия не имею. Поэтому, я собственно, интересуюсь. В известных мне, определённо нету. Я не специалист по нормативным документам, половина из которых, или больше, ещё и грифованные. И не могу потратить годы на их изучение, хотя бы и хотел.          
    • mamomot
      Давно в публикациях не было новых материалов, так как основное внимание последних месяцев уделялось "Второй редакции: переработанной и дополненной".    Начинаю выкладывать пока не публиковавшиеся Части иллюстрированного "Атласа типовых конструкций технологического оснащения для твердого хромирования".   Параграф 1 в Разделе 6: "Разработка регламентирующих документов".    Сегодня представляется предисловие и Часть I:    "Общие схемы технологического оснащения для наружного и внутреннего хромирования". 1-1 Атлас типовых конструкций для твердого хромирования.pdf
    • Pumatum
      Ну, вроде процесс пошел. Не знаю как называется аллюр, когда начинаешь идти немного побыстрее. Даже, может быть, и побежит, наверно, потом, попозже, когда ни будь. :-))
    • mamomot
      Поищите в телеграмм-канале Топ-Систем: там Вам быстрее помогут
    • maxx2000
    • Гранник
      Дело в том, что отбой составляет не 75% , а 98-99%. И турте не понять почему такие цифры. Витя, работать нужно было, может  быть и понял почему так. 
    • maxx2000
    • maxx2000
      Если работа это изготовление деталей по чертежу, то да себестоимость может посчитать и технолог. А так технолог максимум скажет сколько машинного времени и(или) человеко-часов надо и сделаем сами или надо смежников напрягать.
    • ks1_
      Поезда тут наверное и не ходят. Ладно сам уже натыкал. Вроде работает. Жалко испытать неначем. Корпусные детали перекрылись у нас вместе с ширпотребом. А вообще обращайтесь если что. К официалам не отошлю.  
    • konstruktorig2025
      начальник сказал мне использовать в конструкции профиля из стандартных библиотек инвентора чтобы не тратить время на прорисовку. я так и сделал. некоторые профильные трубы у меня были обрезаны под углом. потом мне понадобилось изменить их размеры)) нажал редактирование и увидел что профиль вытягивается от начальной плоскости до конечной. но когда навожу на окошко где указывать длину там вместо цифр какая то аббревиатура.     не долго думая я это все дело изменил на вытянутую бобышку от плоскости эскиза)) сразу слетели привязки выреза под углом. пришлось заново его делать) я думал это и все проблемы, пока не дошло дело до оформления чертежей а именно спецификации. там вместо номеров деталей было написано труба така то гост такой то. вместо количества штук общая длина   мне пришлось открывать модель сборки там копировать номера которые я присвоил этим деталям и перебивать всю спецификацию чтобы привести ее к нормальному виду   потом оказалось что он запоминает ту длину детали которая вставлялась из библиотекти и при изменении размеров пишет все равно ту длину. так что пришлось еще перепроверять размеры.   в общем мое знакомство с стандартными библиотеками инвентора оказалось таким впечатляющим что больше я их использовать не буду. лучше потрачу 10 минут на прорисовку сечения профиля чем потом час на редактирование спецификации.   может есть какие то плюсы? кто пользовался стандартными библиотеками?
×
×
  • Create New...