Jump to content

Гибка в Inventor


Recommended Posts

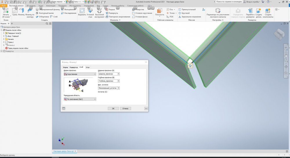
Здравствуйте. Делаю фланцы на листовом металле и хочу, чтобы рёбра прямо касались друг друга (нужно для сварки). Я вижу во вкладке "Угол" условие "Применить автостык". Расстояние уменьшается с 1,8 мм до 0,9 мм. Но можно ли сделать касание одного ребра фланца к ребру другого фланца?

Зазор.jpg

Сгиб.jpg

Угол.jpg

Link to post
Share on other sites


UnPinned posts
Grig75

Вам нужно настроить этот параметр в редакторе стилей до начала построений, находясь в среде "Листовой металл". Этот редактор находится на вкладке "Управление". Лучше всего сделать копию какого то имеющегося стиля, отредактировать параметр "Зазор соединения" (какое то минимальное значение, например 0.05) и сделать этот стиль активным. 

  • Нравится 2
Link to post
Share on other sites

Grig75, большое спасибо за информацию!

Link to post
Share on other sites

Create an account or sign in to comment

You need to be a member in order to leave a comment

Create an account

Sign up for a new account in our community. It's easy!

Register a new account

Sign in

Already have an account? Sign in here.

Sign In Now
  • Recently Browsing   0 members

    No registered users viewing this page.

  • Сообщения

    • Andrey_kzn
      Не всем так повезло. Точнее повезло очень не многим.   Нет не возьмёшь. Невозможно было взять кредит на покупку квартиры в начале 2000. У меня друг с семьёй жили в общаге.  Как раз год 2003-2004.  На квартиру кредит взять было невозможно. Тогда они решили купить недостроенный дом. Кредит был у них 450 тысяч. Так и его с трудом получилось взять. только с 3-4 поручителями. И проценты конские. Я сам был поручителем, друг попросил. Понимал конечно, чем это мне грозит.  Но всё обошлось.  Больше я в таких экспериментах не участвовал и не буду.  Вот так другие улучшали свои жилищные условия. А почему такие сложности? Мы переселенцы из Средней Азии, из Ташкента. Деды и отцы наши строили там инфраструктуру, работали врачами, инженерами. После развала Советского Союза оказались не нужны здесь, в России.     Да вы олигарх. У меня в 2002 году был модем и диалап.
    • maxx2000
      @Andrey_kzn  ну да, как-то киловатты мощности передавать нужно 
    • BSV1
      На самом деле прилагательное от фейхоа в русском языке не образуется. Но это скучно. 
    • Fedor
      это 275 бакинских рублей...  
    • Andrey_kzn
      Были. И сейчас есть. И циркуляторы и ЖИГ-резонаторы. Только сейчас приёмо-передающий тракт упростился:  малосигнальная часть после преобразования выполняется на скоростных ЦАП-АЦП и DSP. Вот когда скорости ЦАП-АЦП возрастут до СВЧ -  тогда весь тракт будет выполнен в цифре.
    • maxx2000
      Я уже тут как-то писал про покупку жилья на рубеже нулевых. Ты берёшь деньги в банке на покупку квартиры, квартира сразу твоя. Новая, старая, котлован, абсолютно покую. Каждый последний день месяца ты заносишь взнос в банк(сумма любая), можешь не заносить. НО 1 числа твой остаток долга увеличивается на процентную ставку. Как видите всё дело опять в падлах. 25 лет назад не было не Y циркуляторов не X циркуляторов, а нам про них преподавали. Потому что профессор про них всё знает  И он был сильно удивлен наличием у меня комплекта приёма спутникового интернета и телевидения в 2002 году.
    • Andrey_kzn
      И это тоже.  В Вузах устаревшая материальная база и устаревшие методики преподавания. Ну вот зачем современному студенту изучать ассемблер для 580ВМ80?  а они изучают. Или стандарт сотовой связи NMT450? Его уж нет нигде лет 20.  Хотя, опять же, это  не везде. есть островки где всё хорошо и современно.
    • AlexKaz
      Кто все эти люди без госпрограмм? "Мне платят за коликчество, кто мне будет платить за какчество?!" (c) Райкин   Специально выделил болдом. Госы могут себе позволить платить любое количество фиата госслужащим и участникам госпрограмм при любых ценах на рынке, т.к. у госов в руках денежно-кредитная политика и печатный станок. И это называется нерыночная ипотека. Вот по ссылке вашей она и наблюдается. Не, если погружаться в дебри экономики социализма в СССР - люди работали как и сейчас за деньги, продавая труд. Но ставка кредитов была не сопоставимо ниже.
    • maxx2000
      @gudstartup там всё вполне легально, предприятие закрывается, помещения продаются, склады освобождаются. Как правило недалёкие новые владельцы очередного склада или будущего торгового центра отдавали это всё за самовывоз или по цене металлолома. Часть товара уходила в розницу, часть перекупам которые имели выход на заводы за Уралом или какой нить ГОК . Ведро сверл например можно было купить примерно за 5 литровую канистру кондитерского коньяку, а можно и за пару литров водки, продавались по "рублику" оптом, в розницу по 3р. Каждый имел свои 300%. Каждый это имеется ввиду сам, жена, дети. С 2008 всё стало накрываться потихоньку северным зверьком. Новые владельцы складов стали пытаться сами этим торговать в розницу по оптовым ценам. Вот только ребята сами стреляли себе в ногу и были не в курсе что дельного товара от силы процентов 15-20 на складе. Пока сообразили что к чему, что чтобы продавать хлам, надо иметь ходовой товар, а его нет, значит надо закупать, а закупать уже дорого. цены поползли вверх.  Но это не суть. Суть в том что не было ни ипотек ни кредитов. Ты просто успевал собрать деньги на всё что тебе нужно. Все работали и давали заработать другим.
    • gudstartup
      И еще есть трудности с подготовкой новых кадров на хорошем уровне. Может конечно в топ-10 вузов все в порядке но не все вчерашнему студенту 300 тыс. выложат на ЗП за диплом с пятерками.
×
×
  • Create New...