Jump to content

Помогите обработать шнек!


nik34ru

Recommended Posts

nik34ru

Подскажите по 4 осевой обработке !
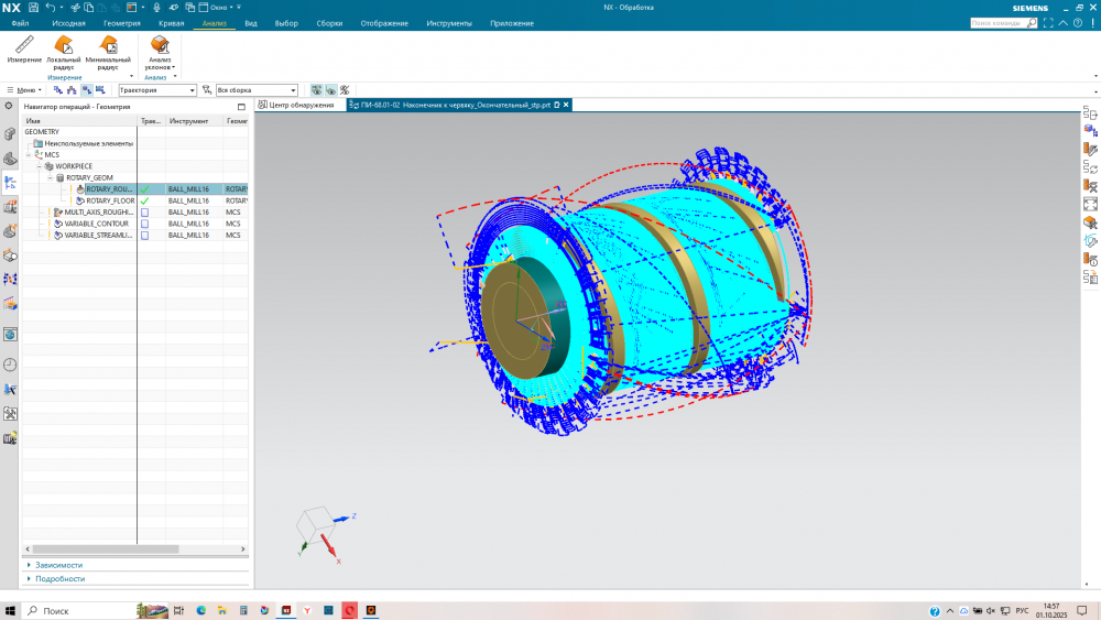
Создаю черновую обработку  4 х осевую а при выводе постом она вся зарезается отлетами!  
В симуляции все ок ! а на деле капец ! 



 

изображение_2025-10-01_145805491.png

ПИ-68.01-02 Наконечник к червяку_Окончательный.stp

Link to post
Share on other sites


UnPinned posts
vicebear

А зарезает в каких случаях? Когда по G0 внутри витка летает? Станки по G0 не всегда по вектору ходят. Могут и по кратчайшему пути перемещаться. Это зависит от настройки вашей стойки ЧПУ.

Если жена тебе изменила, то радуйся, что она изменила тебе, а не отечеству. (Чехов А.П.)
Говорят: в конце концов правда восторжествует, но это неправда. (Чехов А.П.)

Link to post
Share on other sites
nik34ru
12 часов назад, vicebear сказал:

А зарезает в каких случаях? Когда по G0 внутри витка летает? Станки по G0 не всегда по вектору ходят. Могут и по кратчайшему пути перемещаться. Это зависит от настройки вашей стойки ЧПУ.

Да на отлетах !
Как от этого избавиться?
Не подскажешь?
 

 

Link to post
Share on other sites
18 hours ago, nik34ru said:

В симуляции все ок ! а на деле капец !

Так может, банально, всё дело(причина) в постпроцессоре на конкретный ваш станок ?

Link to post
Share on other sites
nik34ru
17 минут назад, IgP сказал:

Так может, банально, всё дело(причина) в постпроцессоре на конкретный ваш станок ?

вОТ Я И ИЩУ КУДА КОПАТЬ!
 

Link to post
Share on other sites
4 hours ago, nik34ru said:
4 hours ago, IgP said:

Так может, банально, всё дело(причина) в постпроцессоре на конкретный ваш станок ?

вОТ Я И ИЩУ КУДА КОПАТЬ!

А вы не проверяете непосредственно саму программу на станок? (Vericut, есть и спец инструмент и функционал в NX).

Link to post
Share on other sites
valentinych75
9 часов назад, nik34ru сказал:

Как от этого избавиться?

отход сделайте по G1 а не по G0

Человек человеку — всё, что угодно... В зависимости от стечения обстоятельств.
С Д Довлатов

Link to post
Share on other sites
Клиент
10 часов назад, nik34ru сказал:

Как от этого избавиться?

Чтобы в верификации избавиться, надо настроить станок в NX

Чтобы на самом станке не зарезало деталь надо его настроить

 

Заходите в гости: http://3dprocess.ru

 

Link to post
Share on other sites
nik34ru

В симуляции все отлично ! 
А при обработке вьезжает в  спираль!

Link to post
Share on other sites
Клиент
3 минуты назад, nik34ru сказал:

А при обработке вьезжает в  спираль!

ЧПУ вы не указали, но в настройках и параметрах есть выбор как будут двигаться оси по G0,- лиенейно или с максимальной скоростью

Заходите в гости: http://3dprocess.ru

 

Link to post
Share on other sites
nik34ru
Только что, Клиент сказал:

ЧПУ вы не указали, но в настройках и параметрах есть выбор как будут двигаться оси по G0,- лиенейно или с максимальной скоростью

Тверской станок!
Синумерик 828D
Это в пост процессоре править нужно?

 

2 минуты назад, Клиент сказал:

ЧПУ вы не указали, но в настройках и параметрах есть выбор как будут двигаться оси по G0,- лиенейно или с максимальной скоростью

Я честно изЬебся с это 4й осью! 

 

Link to post
Share on other sites
Клиент
3 минуты назад, nik34ru сказал:

Это в пост процессоре править нужно?

Если диагноз поставили верный,- зарезает по G0 на самом станке, то нужно на нем менять соответствующую настройку.

Либо G-код писать так, чтобы были отводы на безопасное расстояние перед переходами

1 час назад, valentinych75 сказал:

отход сделайте по G1 а не по G0

либо выводите УП с перемещениями только на подаче

Заходите в гости: http://3dprocess.ru

 

Link to post
Share on other sites
nik34ru
2 минуты назад, Клиент сказал:

Если диагноз поставили верный,- зарезает по G0 на самом станке, то нужно на нем менять соответствующую настройку.

Либо G-код писать так, чтобы были отводы на безопасное расстояние перед переходами

Да так и есть запрещает на G0 но легче то не стало!

Что нужно менять .?в станке.

Отлеты в NX прорисовывает выше все ок.

Только что, nik34ru сказал:

Да так и есть запрещает на G0 но легче то не стало!

Что нужно менять .?в станке.

Отлеты в NX прорисовывает выше все ок.

Зарезает

1 минуту назад, nik34ru сказал:

Да так и есть запрещает на G0 но легче то не стало!

Что нужно менять .?в станке.

Отлеты в NX прорисовывает выше все ок.

Зарезает

Я с телефона пишу ,извиняюсь за пунктуацию.

7 минут назад, Клиент сказал:

Если диагноз поставили верный,- зарезает по G0 на самом станке, то нужно на нем менять соответствующую настройку.

Либо G-код писать так, чтобы были отводы на безопасное расстояние перед переходами

Часто когда с 360 гр нужно на ноль по короткой он крутит оборот.

Не пойму как с этим бороться.

Ставлю 9000градусов -+ в посте .

Но все равно в середине программы зарезал.

 

23 часа назад, vicebear сказал:

А зарезает в каких случаях? Когда по G0 внутри витка летает? Станки по G0 не всегда по вектору ходят. Могут и по кратчайшему пути перемещаться. Это зависит от настройки вашей стойки ЧПУ.

Бывает да по короткому крутит.

Я в посте поставил больше -+9000гр.

Но один хер гденеть зарежет а как понять где  там строчек миллион.

Link to post
Share on other sites
Клиент

Я не подскажу настройку в синумерике, вам лучше в теме по станку поинтересоваться, или документацию почитать. 

Или выводить УП без G0. Такая настройка в CAM должна быть

Заходите в гости: http://3dprocess.ru

 

Link to post
Share on other sites
mannul
1 час назад, nik34ru сказал:

Часто когда с 360 гр нужно на ноль по короткой он крутит оборот.

Не пойму как с этим бороться.

Ставлю 9000градусов -+ в посте .

В синумерике надо использовать ACP и ACN, гарантированно будет крутить куда нужно.

Link to post
Share on other sites
nik34ru
1 час назад, mannul сказал:

В синумерике надо использовать ACP и ACN, гарантированно будет крутить куда нужно.

Как это реализовать?

Не подскажешь.

Link to post
Share on other sites
mannul
1 час назад, nik34ru сказал:

Как это реализовать?

Не подскажешь.

В NX к сожалению не подскажу, работаю в PowerMill

Link to post
Share on other sites
vicebear
02.10.2025 в 17:07, nik34ru сказал:

Да так и есть запрещает на G0 но легче то не стало!

Что нужно менять .?в станке.

Отлеты в NX прорисовывает выше все ок.

 В NX у вас перемещение по G0 происходит по вектору, а в станке - не всегда. В стойке ЧПУ есть параметр, который за это отвечает. Лучше запросить производителя станка выслать подробное объяснение по траекториям движения на ускоренном ходу. Пока вы это не настроили, включайте в NX G1 вместо G0. И переходы не делайте "в мясе" пока реакции своего станка досконально не изучите.

 P.S. У вас даже визуализация траектории на станке может эти зарезы не показать, если настройки cse-драйвера не совпадают с настройками реального оборудования.

  • Нравится 2

Если жена тебе изменила, то радуйся, что она изменила тебе, а не отечеству. (Чехов А.П.)
Говорят: в конце концов правда восторжествует, но это неправда. (Чехов А.П.)

Link to post
Share on other sites
Stanislav

Если реально у вас проблема из за того что станок врезается в деталь при движении по G0(а в симуляции по G0 все Ок), то просто поставьте в NX ускоренные перемещения не по G0 а по G1.

 

image.png

 

А еще поставь обработку не по спирали, а зигзагом туда-сюда дошло до 360 пошло обратно к нулю от нуля обратно к 360и. Может в этом еще проблема, может поможет.

Link to post
Share on other sites
an-kval
04.10.2025 в 19:40, Stanislav сказал:

Боже сколько дерьма понаписали.  Этот форум скоро превратиться в "женский форум" как chipmaker.ru столько же бестолковых разговоров тут. 

 

 

Сколько лет на этом форуме присутствую, только ты один ноешь тут про "ой как тут скучно".  Иди тусуйся в тиктоке чтоле)

Link to post
Share on other sites

Create an account or sign in to comment

You need to be a member in order to leave a comment

Create an account

Sign up for a new account in our community. It's easy!

Register a new account

Sign in

Already have an account? Sign in here.

Sign In Now
  • Recently Browsing   0 members

    No registered users viewing this page.

  • Сообщения

    • andrey2147
      Вероятно что в обычном экране сименса у вас ошибки не появляются т к не прописаны, а в оболочке прописаны. Это не обязательно ДМГ у меня станок  EAGLE (Орёл) там то же оболочка есть.И то же кнопка ISO есть .
    • andrey2147
      Кто то ещё сомневается ?
    • Kelny
      Есть исходный файл? Не обновлённый до последней версии SW2024.      
    • РоманВ
      Добрый день, коллеги. Предстоит очень большая сборка, в разы больше той, что до этого едва ворочалась на моем компе. Решил переосмыслить работу с большими сборками и обращаюсь к вам за подсказкой. Какие способы структурирования сборок, работы в SW позволяют не перегружать комп и легко работать с очень большими сборками? Ниже варианты, которые предполагаю.   1. Больше подсборок. Например в нулевую сборку все входящие детали группировать в подсборки (монтажный комплект, трубопроводный комплект и т.д.). Есть ощущение, что 3 сопряжения подсборки перевариваются легче, чем куча сопряжений кучи деталей. 2. Замена обычных сопряжений упрощенными. Например три координаты или три совпадения заменить на фиксацию. Так же слышал версию о привязках подсборок к базовым плоскостям верхней сборки, чтобы не было взаимозависимостей между подсборками. 3. Облегченные конфигурации подсборок. Использовать SpeedPak для облегчения подсборок. Возможно подсборку сохранять как деталь и вставлять в верхнюю сборку, вставив в это же место сборку и скрыв ее. Т.е. визуально будет деталь, а сборка будет скрыта и не будет обсчитываться. Возможно сборку-деталь вставить в саму подсборку как справочный элемент и сделать конфигурацию, где все детали подсборки скрыты, а высвечена только эта же сборка-деталь. 4. Привязка подсборок к справочному 3д эскизу и управление их расположением через один эскиз, а не массу взаимных сопряжений. (про компоновочный эскиз читал, пока не очень понял насколько он облегчит работу в сравнении с обычным эскизом в сборке)   Еще осложняет работу обилие трубопроводов и фитингов-соединителей. Pоутингом не пользуемся, но в планах попробовать. Может как-то можно упростить работу с трубопроводами в части загрузки компа геометрией?
    • jtok
      Уберите кромки с видов: Используйте "Состояния отображения" - например, сделайте несколько их - полная, без крепежа, без чего-нить и т.д. В нужных видах включайте только нужное состояние отображения: Например, у меня весь крепеж вставлен в сборку верхнего уровня. Сборка имеет два состояния отображения "Полная" и "Без крепежа" Если мне нужны общие виды - спереди, сверху там, то я выбираю "Без крепежа", его все равно там не видно. А для узлов - "Полная".   Используйте для разрезов галку "Глубина сечения" - сильно улучшает производительность при работе с чертежами:   Пару запрещенных приемов: Некоторые инженеры, возможно, не все, экспортируют в ACAD и потом разрисовывают чрезвычайно сложные сборки, т.к. в самом солиде именно с чертежами работать невозможно. Некоторые разбивают вид в эскиз и дальше линиями фигачат, отвязываясь от параметрической модели.
    • davidovka
      И как из этого следует, что нужно переменные суммировать с постоянными? В моей логике "переменные данные" - это тоже самое  что и «Кол. на исполн.» из Варианта Б. 
    • tohnae
      Сигналы с них приходят* что инструмент сменился, писал в попыхах пока интернет есть
    • dmitry767
      спасибо большое за разьяснение может у Вас есть схема этого станка?  
    • Alexandr97
      По ГОСТу 2.113 п. 5.5.1 приложение а) говорит о том, что сначала в постоянные записывают составные части изделия, потом в переменные записывают тоже составные, которые отличаются по переменным данным.    
    • BSV1
      Такая трактовка не верна. Согласно ГОСТ 2.113 постоянные данные - информация об исполнениях изделий, одинаковая для груп­пы изделий и содержащаяся в одном конструкторском документе. Информация об одинаковом крепеже в разном количестве - это разная информация (из-за количества). К тому же такое разбиение вносит неудобство при подсчете и комплектовании.
×
×
  • Create New...